સમગ્રમાંથી સઘન-વિવેચનશ્રેણી – લાભશંકર પુરોહિત/મેથ્યુ આર્નલ્ડની કવિતાભાવના

From Ekatra Foundation
Jump to navigation Jump to search
(1) વિવેચન-વિચાર
(૧) મેથ્યુ આર્નલ્ડની કવિતાભાવના

૧:૧ અંગ્રેજી સાહિત્યમીમાંસામાં મેથ્યુ આર્નલ્ડનું સ્થાન મહત્ત્વનું છે. સ્વભાવે અને વ્યવસાયે શિક્ષક એવા આ કવિ-વિવેચક-વિચારકનાં કાવ્યસર્જન અને વિવેચનમાં શિક્ષણવિચારક અને ધર્મચિંતક તરીકેનો સમાજલક્ષી અવાજ ક્યારેક તારસ્વરે પણ સંભળાય છે. કારકિર્દીનો ઘણો ભાગ શાળાઓના નિરીક્ષક અને કવિતાના પ્રાધ્યાપક તરીકે વીત્યો હોવાને કારણે, એમના વિવેચનમાં, સર્જન પરત્વે સામાજિક સંદર્ભ, સદાચાર-મૂલક નૈતિકતાનો પુરસ્કાર ને પ્રયોજનલક્ષિતાનો આગ્રહ તથા અભિવ્યક્તિમાં સરળતા અને સુગમતાના ગુણો ઝટ નજરે ચડે છે. ૧:૨ સંસ્કૃતિ, સમાજ, શિક્ષણ, ધર્મ અને સાહિત્ય : વિવેચક- વિચારક આર્નલ્ડનાં આ પ્રધાન વિચારક્ષેત્રો છે. ભૂતકાળની સમૃદ્ધિ અને સંકુલતાથી સભાન સર્જક-વિવેચક પોતાની સમકાલીન પરિસ્થિતિનું સૂક્ષ્મ નિરીક્ષણ કરી નિરૂપ્યમાણ વિષયનો પ્રમાણભૂત તોલ આપે-આ પ્રકારનો એનો વિવેચન અભિગમ રહ્યો છે. એ માટે આવશ્યક છે તીવ્ર નિરીક્ષણશક્તિ, ઉત્તમ કૌશલ, વાળી વળી શકે તેવી કૂણી કલ્પના અને સમગ્ર વિવેચનકાર્યમાં પ્રવર્તી રહે એ પ્રકારની નિરપેક્ષ જિજ્ઞાસા. આ પ્રકારની સંપત ધરાવતા, ‘વિવેચકનું સૌથી પ્રથમ કર્તવ્ય તો છે કૃતિમાં જે કંઈ સારું છે તેને-ખરાબ અંશો પ્રત્યે આંગળી ચીંધવાનીય પહેલાં – ઉમળકાભેર આવકારવાનું.’[1]આમ, આર્નલ્ડની દૃષ્ટિએ, કૃતિમાંના સુંદર અને ભાવાત્મક અંશોને ઉષ્માપૂર્વક આવકાર આપવાનું વલણ, વિવેચકનો પ્રથમ અને પરમ ધર્મ બની રહે છે. મૂલ્યાંકનનાં સાચાં અને બિનંગત ધોરણોનો સાહિત્યના ક્ષેત્રમાં વિશેષ સ્વીકાર ને સમાદર થાય એ એમની વિવેચનાનું લક્ષ્ય રહ્યું છે. ૧:૩ સાહિત્યવિવેચનના ક્ષેત્રમાં, કાવ્યપદાર્થની ચિકિત્સા કરી, એ અંગેનાં કેટલાંક વ્યાપક તારણો એણે દર્શાવ્યાં છે. કવિતાને સામાજિક સંદર્ભમાં તપાસી, કળાપ્રવૃત્તિને સંસ્કારપ્રવૃત્તિ લેખે, એની વિવેચનશક્તિનો એમણે આગ્રહપૂર્વક પુરસ્કાર કર્યો છે. આ ઉપરાંત, વિવેચનનાં ક્ષેત્ર, કાર્ય અને અધિકારની ચર્ચા દ્વારા, વિવેચનનું પણ વિવેચન કરી બતાવ્યું. એ કારણે જ, કદાચ, એલિયટ એને ‘વિવેચક કરતાં વિવેચનના પ્રચારક’ તરીકે ઓળખાવવા પ્રેરાય છે.

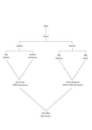
૨:૧ કાવ્યપરિશીલનને કારણે પ્રાપ્ત થયેલાં એમનાં સાહિત્યવિવેચન વિષયક મહત્ત્વનાં લખાણો ને વ્યાખ્યાનો, થોડાક છૂટા લેખોને બાદ કરતાં, ‘હોમરના અનુવાદ વિશે’, ‘કેલ્ટિક સાહિત્યનો અભ્યાસ’ અને ‘વિવેચન વિશે નિબંધો’ (Essays in Criticism) ના બે મણકા રૂપે ગ્રંથસ્થ થયાં છે. અહીં એમણે કવિતા-સાહિત્યની લાક્ષણિકતા અને માનવવિદ્યાની અન્ય શાખાઓને મુકાબલે કવિતાની વિશેષતાની તાત્ત્વિક ચર્ચા કરી છે; તો બીજી બાજુ, હોમર, ચૉસર, વડુર્ઝવર્થ, બાયરન, મિલ્ટન, શેલી, ટૉલ્સટૉય જેવા પ્રમુખ સાહિત્યસર્જકોની સાહિત્યસિદ્ધિની તપાસણી કરતાં કરતાં કાવ્યનાં મૂળગત તત્ત્વો સ્ફુટ કરવાનો પ્રયત્ન કર્યો છે. ૨:૨ આર્નલ્ડ કવિતાનો અને કવિતાના મહાન કાર્યનો પ્રશંસક છે. એરિસ્ટોટલ, લોંજિનસ અને કૉલરિજ જેવા કાવ્યમીમાંસકોનાં કેટલાંક મંતવ્યો તેની કાવ્યવિચારણાના પાયામાં સ્વીકારાયેલાં જ છે, પરંતુ સમકાલીન સંદર્ભમાં કવિતાની આલોચના કરવામાં તેની પોતીકી વિશેષતા પણ સ્પષ્ટ કળાઈ આવે છે. કવિતા અંગેની આર્નલ્ડની વિચારણા પર તત્કાલીન જીવનસ્થિતિનો મહત્ત્વનો પ્રભાવ છે. ઓગણીસમી સદીના પૂર્વાર્ધમાં વિજ્ઞાનક્ષેત્રે થયેલી નૂતન શોધખોળોને કારણે વૈજ્ઞાનિક વલણો અને પદ્ધતિઓનું મહત્ત્વ વધવા લાગ્યું. યંત્રવિજ્ઞાન વિષયક શોધોને પગલે પ્રગટતી ઔદ્યોગિક ક્રાંતિને કારણે સમાજ ઘટનાનાં આર્થિક ને નૈતિક પાસાંઓનું સ્વરૂપ પલટાવા માંડ્યું. આ જ અરસામાં ડાર્વિનનો ઉત્ક્રાંતિવાદનો સિદ્ધાંત નૃવંશશાસ્ત્ર પરત્વે પ્રયોજાવા લાગે છે. આને કારણે જીવનની પુરાણી સ્થાપિત માન્યતાઓ અને સત્તાઓ ખખડવા લાગે છે. યંત્રવિજ્ઞાનની નવીન શોધો અને ઉત્ક્રાંતિવાદની વિચારધારાએ જીવનમાંની નૈતિક શક્તિઓનો પ્રભાવ ઓછો કરી નાખ્યો; તો બીજી તરફ જ્ઞાનવિજ્ઞાનના નવા ખ્યાલો અને વિચારપદ્ધતિએ ધર્મશ્રદ્ધાને જબરો આંચકો આપ્યો. વિશ્વસષ્ટા ઈશ્વર અને સર્જનરૂપ જગત વચ્ચેના પારસ્પરિક સંબંધો અંગેની રૂઢ માન્યતાઓની અસંગતિ ઉઘાડી પડવા લાગી. ‘ચર્ચ’ની સત્તા સામે પણ નવો પડકાર ઊભો થયો. તત્કાલીન પરિસ્થિતિમાં નૈતિક અને ધાર્મિક મૂલ્યો સામે ઊભા થતા આ નવા ભય અને પડકારોને કારણે, આર્નલ્ડ, કવિતા અંગે નવેસરથી વિચારવાનું અનિવાર્ય ગણે છે. મહાન કળા માટે ઉચ્ચ પ્રકારની નૈતિક આબોહવા આવશ્યક છે, એટલે નીતિવિમુખતાના વિષમ વાતાવરણમાં ધર્મ, તત્ત્વજ્ઞાન અને વિજ્ઞાન કરતાં પણ કવિતાનું કાર્ય મહત્ત્વનું હોવાનો સ્પષ્ટ અભિપ્રાય છે. ૩:૧ કારકિર્દીના આરંભકાળે પ્રકાશિત ‘કાવ્યો’ (Poems)ની પ્રસ્તાવના; વર્ઝવર્થ, શેલી, બાયરન વગેરે સર્જકો અંગેના પ્રકીર્ણ લેખો અને ટી.એચ.વોર્ડ સંપાદિત ‘અંગ્રેજ કવિઓ’ (The English Poets)નામના કવિતાસંચયના પ્રવેશકરૂપે મૂકેલો ‘કવિતાનો અભ્યાસ’(The study of Poetry)શીર્ષક લેખ : આટલાં લખાણમાં આર્નલ્ડના કવિતાવિષયક વિચારોનું-તત્ત્વ અને વિકાસ, ઉભય દૃષ્ટિએ સારદોહન લગભગ પ્રાપ્ત થાય છે. આર્નલ્ડના અભિપ્રાયે, અર્વાચીન કાળમાં ધર્મ કેવળ ભૌતિકતાલક્ષી થઈ ગયો છે. માનવીના લાગણીમય કે ભાવમય જીવનને શુષ્ક વ્યવહાર સાથે થાગડથીગડ સાંઘી દેવાથી વાસ્તવ-વ્યવહાર અને ભાવ-લાગણી પરસ્પર સંયોજાવા પામતાં નથી; જ્યારે વિચાર-આદર્શ (Idea) જેમને માટે સર્વસ્વ છે એવી કવિતા જ ભાવ કે લાગણીને આ આદર્શો-વિચારો સાથે જોડી આપે છે. ભ્રામક અને છલનારૂપ જગતમાં આ આદર્શો (Ideas) જ કેવળ સત્ય છે એમ કહીને આર્નલ્ડ એવું પ્રતિપાદન કરે છે કે અર્વાચીન સમયમાં ધર્મનો પણ જો કોઈ સબળ અંશ બચવા પામ્યો હોય તો તે અસંપ્રજ્ઞાતપણે લખાયેલી ધર્માત્મક કવિતા છે. વિજ્ઞાનની પ્રગતિને કારણે ધર્મની આધારશિલા ડગી ગઈ છે, ધર્મનાં આનુમાનિક સૂત્રો વિજ્ઞાનના નવા પ્રકાશમાં ઝાંખાં થઈ ગયાં છે; જ્યારે કલ્પિત સત્યો નહિ પણ આદર્શની ધરી પર ઊભેલી કવિતા જ સધિયારો આપી શકે તેમ છે. તત્ત્વજ્ઞાન પોતે જ્ઞાનની પાંડુર છાયા બની રહ્યું છે, અને વિજ્ઞાન-દિગ્વિજયની કૂચે નીકળેલું વિજ્ઞાન - પણ કવિતાના સ્પર્શ વગર અપૂર્ણ અને અસમર્થ રહેવાનું. ધર્મ, તત્ત્વજ્ઞાન અને વિજ્ઞાનની આ પરિસ્થિતિમાં, જીવનના અર્થઘટન, સમાધાન અને સમાશ્રય માટે આખરે તો, કવિતા તરફ વળ્યે જ છૂટકો છે એ સત્ય માનવજાતને દિવસે દિવસે વધુ સ્પષ્ટ થતું જશે. અને આ રીતે, ધર્મ તથા તત્ત્વજ્ઞાનનું કાર્ય પણ કવિતાએ ધારણ કરવાનું છે એ વિશે આર્નલ્ડના મનમાં મુદ્દલ શંકા નથી. કવિતા-સર્જનાત્મક સાહિત્ય-માનવ સંસ્કૃતિ અને માનવઅસ્તિત્વ માટેની, ખાસ કરીને અર્વાચીન સંદર્ભમાં, અનિવાર્ય અપેક્ષા બની રહે છે. ૩:૨ કવિતાનું ભાવિ ઊજળું છે એમ નિર્દેશીને આર્નલ્ડ એની મહત્તા ને ઉપકારકતા સિદ્ધ કરવાનો પ્રયાસ કરે છે. માનવ-જીવનની મૂળ શ્રદ્ધાનો પાયો આજ સુધી તો ધર્મ હતો; પરંતુ હવે ‘ડગમગી ઊઠ્યો ન હોય એવો કોઈ ધર્મસંપ્રદાય નથી; પડકાર ન ફેંકાયો હોય એવો આદરણીય ધર્મસિદ્ધાંત નથી; વિસર્જનનો ભય ન અનુભવતી હોય એવી કોઈ પ્રાપ્ત પરંપરા નથી.[2] આ વિચિત્ર સ્થિતિમાં, કવિતા પર ગંભીર જવાબદારી આવી રહે છે. જે સિદ્ધાંતો અને પ્રણાલિકાઓમાં આપણે ગંભીરતાપૂર્વક વિશ્વાસ રાખતા આવ્યા છીએ તેની પોકળતા ખુલ્લી થઈ જતાં કવિતાની મહત્તા ને ઉચ્ચતા એની મેળે સિદ્ધ થઈ જશે, એમ, આર્નલ્ડનું માનવું છે. ૩:૩ યુગબળજન્ય સામાજિક ને નૈતિક સમસ્યાઓના સંદર્ભમાં, માનવીને માટે સૌથી મહત્ત્વનો પ્રશ્ન તો જીવનપદ્ધતિ (‘How to Live’) નો છે.(*આર્નલ્ડની વિવેચનામાં પરિભાષાની શિથિલતા ને સંદિગ્ધતા ઠીક ઠીક મુશ્કેલી ઊભી કરે છે. એમની વિવેચના વ્યાખ્યાત્મક કરતાં વર્ણનાત્મક પદ્ધતિને વિશેષ અનુસરતી હોવાને કારણે, પારિભાષિક સંજ્ઞાઓને આત્મલક્ષી અર્થરંગ વિશેષ લાગી જતો હોય છે. ‘Criticism’, ‘Life’, ‘Moral’, ‘Conduct’, ‘Truth’, ‘Substance’, ‘Action’ આવી અનેક સંજ્ઞાઓ પ્રચલિત-પરિચિત અર્થમાં તો ક્યાંક નૂતન સંકેતમાં એ વાપરે છે. આ સંબંધમાં, આર્નલ્ડના બે શ્રદ્ધેય વિવેચકોના અભિપ્રાયો જુઓ : ૧. "Arnold had little gift for consistency or for definition.... Nothing in his prose work... will stand very close analysis.... positive content of many words is very small. Culture and conduct are the first things, we are told, but what culture and conduct are, I feel that I know less well on every reading." T.S.Eliot, Selected Essays, 431-32 ૨. "Difficulties that arised are mainly due to Arnold’s descriptive, rather than definitive, method and his failure to discriminate between aloose literarary and an exact philosophycal use of terms." - William Robbins, The Ethical idealism of Mathew Arnold, 170 પ્રસ્તુત લેખમાં, પારિભાષિક સંજ્ઞાઓના અર્થોને, સમગ્ર ચર્ચાના સંદર્ભમાં ઉકેલીને, પ્રયોજવાનો ઉપક્રમ રહ્યો છે. – લેખક) વિજ્ઞાનની કઠોર તથ્યપરાયણતા, તત્ત્વજ્ઞાનની જડ શુષ્કતા, અને ધર્મની વિચલિત અવસ્થાની વેળાએ જીવનની આચારગતિ અને રીતિ (‘How to Live’)નું સ્વરૂપ કેવું હોવું જોઈએ તેનું નિરાકરણ કવિતાએ આપવાનું છે. કવિતાની આ ઉચ્ચ પ્રયોજનલક્ષિતા, મહત્તા ને પ્રભાવકતાને ધ્યાનમાં રાખીને, કવિતા માટેનાં આપણાં ધોરણો પણ ઊંચાં હોવાં જોઈએ. જીવનનું અર્થઘટનાત્મક વિવેચન કરનારી કવિતામાં ઉદાત્ત અંશોની સુચારુ વ્યવસ્થા હોવી આવશ્યક છે. કવિતાની ઉદાત્તતાના આ ઉચ્ચ ક્રમ(High order to excllence)નું ધોરણ આર્નલ્ડને મન શું છે ? ૪:૧ સૌ પ્રથમ તો ઉત્તમતાને આસને બિરાજતી કવિતાની પ્રત્યક્ષ તાસીર કેવા ઘાટની છે તેનો ખ્યાલ આર્નલ્ડને અનુસરીને મેળવીએ. કાવ્યપદાર્થની બાહ્યાંતર સમગ્ર ઘટના - કવિતાસાધક નોખનોખાં ઉપકરણોના આંતર સંયોજનનો મુખ્તેસર હેવાલ આપી, એમાંથી કવિતાની સચેતન મુદ્રા કઈ રીતે ઊપસતી આવે છે એનો એ નકશો દોરી આપે છે. ૪:૨ આર્નલ્ડ માને છે કે ઉત્તમ કવિતામાં વિચાર અને કળાની એકતા સિદ્ધ થવી જોઈએ. કવિતાને શાશ્વત ગૌરવ ને કીર્તિ અપાવનારું તત્ત્વ આ તેની સેન્દ્રિય એકતા છે. આ સૈન્દ્રિય એકતા તે કેવળ અમૂર્ત ખ્યાલ નથી. કવિતાની ભિન્ન ભિન્ન સામગ્રી એકરસ બનીને રચનામાં ઊતરે ત્યારે કવિતા આ ‘અત્યંત ઊંચા કાવ્યગુણ’ (‘The very high- est poetical quality’) ને પ્રાપ્ત કરે છે. આ ઊંચા કાવ્યગુણનું મૂળ અધિષ્ઠાન શામાં છે? રચનાના વસ્તુ (matter) અને અંતસ્તત્ત્વ (substance); રીત (manner) અને શૈલી (style)માં સ્તો. એક પક્ષે ‘વસ્તુ’ અને ‘અંતસ્તત્ત્વ’ તથા બીજે પક્ષે ‘રીતિ’ અને ‘શૈલી’ના પારસ્પરિક સંવાદપૂર્ણ સંયોજનમાં જ ઉચ્ચ સૌન્દર્ય, ઔચિત્ય ને સામર્થ્ય રહ્યાં છે. આ ચતુર્વિધ ઘટકોની અન્વિતિનું આધારબળ છે ‘ઉચ્ચતર સત્ય અને ગાંભીર્ય’ના ગુણોને કારણે, એરિસ્ટોટલ પણ કવિતાને ઇતિહાસ કરતાં ચડિયાતા સ્થાને મૂકે છે. એરિસ્ટોટલના તદ્વિપયક ખ્યાલને પોતાના કાવ્યવિચાર સાથે સાંકળીને આર્નલ્ડ કહે છે: “સત્ય અને ગાંભીર્યની, વિશેષ માત્રામાં ઉપસ્થિતિને કારણે જ, ઉત્તમ કવિતાના અંતસ્તત્વ અને વસ્તુને વિશિષ્ટ મુદ્રા સાંપડે છે.’[3] સાથોસાથ, ‘ઉત્તમ કવિતાની શૈલી અને રીતિની વિશિષ્ટ ભંગિ પણ પદછટા (diction) અને ખાસ તો એના સાંદોલ લયગતિમાંથી (movement) પ્રગટતી હોય છે.’[4] ચર્ચાની સગવડ ખાતર આપણે વસ્તુ-અંતસ્તત્ત્વ અને શૈલી-રીતિની શ્રેષ્ઠતામૂલક લાક્ષણિકતાઓ વચ્ચે ભલે ભેદ પાડીએ પરંતુ, હકીકતે તો, એ બંને પરસ્પરાશ્રયી અને જીવંતપણે ઉભય સંલગ્ન છે. “ઉત્તમ કવિતાના વસ્તુ અને અંતસ્તત્ત્વમાં રહેલી સત્ય અને ગાંભીર્યની શ્રેષ્ઠતામૂલક લાક્ષણિકતા શૈલી અને રીતિને ધારતી પદછટા અને સાંદોલ લયગતિની શ્રેષ્ઠમૂલક લાક્ષણિકતા સાથે અવિભાજ્ય રૂપે સંકળાયેલી છે.’ [5]એ કારણે જ, આર્નલ્ડ, કવિતાના વસ્તુ અને અંતસ્તત્ત્વને માટે કાવ્યગત ઉચ્ચ સત્ય અને ગાંભીર્ય જેટલાં અનિવાર્ય છે એટલી જ આવશ્યકતા, એનાં શૈલી અને રીતિને, પદછટા અને સાંદોલ લયગતિની સંવાદભંગિની છે–એવો અભિપ્રાય ઉચ્ચારે છે. આથી, કવિતાની શૈલી અને રીતિમાં આંદોલન-સંચલનની માત્રા જેટલી ઓછી તેટલે અંશે તેના વિષય અને વિચારતત્ત્વને સત્ય અને ગાંભીર્યની ખોટ રહેવાની. આ રીતે, કવિતાના આંતર-અર્થ-ઉપાદાન (વસ્તુ અને અંતસ્તત્ત્વ)માં સૂક્ષ્મ રસાયણરૂપે રહેલાં સત્ય અને ગાંભીર્ય, તથા બાહ્ય-શબ્દ-ઉપાદાન (શૈલી અને રીતિ)ના ધારકબળ રૂપે રહેલા પદછટા અને સાંદોલ ગત્યાત્મકતાના ભીતરી અનુબંધને અનિવાર્ય ઠરાવી, ઉત્તમ કવિતાના આંતરબાહ્ય સંવિધાનનું વ્યાકરણ માંડી આપે છે. ઉત્તમ કવિતાના રચનાવિધાનનો આર્નલ્ડનો ખ્યાલ, આ પ્રકારની આકૃતિમાં મૂકી શકાય :

SMS Labhshankar Purohit - 2.jpg

૪: ૩ આર્નલ્ડ, સત્ય અને ગાંભીર્ય જેવાં તત્ત્વોને ઉત્તમ કવિતા માટે સર્વથા અનિવાર્ય લેખે છે. આ તત્ત્વોના કવિતાગત વિનિયોગમાં જ કવિનું સર્જકત્વ કસોટીએ ચડે છે. આ બન્ને ગુણોને એ એટલા બધા મહત્ત્વના ગણાવે છે કે એના અભાવની સ્થિતિમાં કવિતા ઉત્તમતા ગુમાવી બેસે. વસ્તુદર્શન, જીવનવિવેચન જેવાં કાવ્યસાધક તત્ત્વો ઉપરાંત વ્યાપકતા, કૌશલ વગેરે કાવ્યગુણોથી લચી પડતી રચનામાં પણ ‘ઉચ્ચ ગાંભીર્ય’ (High Seriouness)નો જો અભાવ હોય તો એવી કૃતિ ઉત્તમ કવિતાની કોટિમાં સ્વીકાર્ય બને નહિ. આ બાબતમાં તે ચોસરની કવિતાનો દાખલો આપે છે. ચોંસરની કવિતા વસ્તુદર્શન, જીવનવિવેચન ઉપરાંત બીજા અનેક કાવ્યગુણો ધરાવે છે, પણ ‘ઉચ્ચ ગાંભીર્ય’નો એમાં અભાવ છે; જ્યારે હોમર, દાન્તે અને શેક્સપિયરની રચનાઓમાં ‘ઉચ્ચ ગાંભીર્ય’ની સતત ઉપસ્થિતિ વરતાઈ આવે છે. એ કારણે જ, એ સૌ સર્જકોની કવિતા ઉત્તમતાને પ્રાપ્ત કરી શકી છે. ૪:૪ ભાવકની ચેતનાને શ્રદ્ધેય અને સંતર્પક નીવડનારું તત્ત્વ, આ ‘ઉચ્ચ ગાંભીર્ય’ છે. કવિતાએ, જ્યારે, જીવનની આચારગતિ અને રીતિ(‘How to Live’)નું કેવળ નિદિધ્યાસન કરવાનું નથી, નિરાકરણ પણ આપવાનું છે. એ માન્યતાના સંદર્ભમાં, કવિતા અંતર્ગત ઉચ્ચ ગાંભીર્યનો ખ્યાલ સર્વથા બંધબેસતો લાગે. આમ છતાં, ઉત્તમ કવિતાની ઘટનામાં મૂળભૂત તત્ત્વરૂપ આ ગાંભીર્યના સ્વરૂપ અંગેની કશી નક્કર ને ચોખ્ખી છાપ એની કાવ્યચર્ચામાંથી મળતી નથી. કાવ્યગત જીવનવિવેચનના નિયામક સત્ય અને સૌન્દર્યના કવિતા-નિયમો આ ઉચ્ચ ગાંભીર્યને કારણે સાંપડતા હોવાનું કહીને એ ઉમેરે છે : ‘ઉચ્ચ ગાંભીર્ય પ્રગટે છે સંપૂર્ણ નિષ્ઠામાંથી.’ [6] આ જીવનનિષ્ઠામાંથી પ્રભવ પામતા ઉચ્ચ ગાંભીર્યનું વજન જ રચનાને ઉત્તમતાની પાત્રતા અર્પે છે. આ જ સ્થળે, દાંતેની કવિતા સાથે બર્ન્સની કવિતાની તુલના કરતાં, બર્ન્સની કવિતામાં, ‘અંતરતમ આત્મચેતનાના અવાજ’[7]નો અભાવ દર્શાવે છે. આમ, કવિ-સર્જકની માનવી તરીકેની સંપૂર્ણ જીવનનિષ્ઠામાંથી ઉચ્ચગાંભીર્ય પ્રગટતું હોય છે, અને કાવ્યરચનામાં સદાજાગ્રત કવિની પારદર્શી આત્મચેતનાના અંતર્નાદરૂપે ધ્વનિત થતું હોય છે–આવા પ્રકારનો આશય ફલિત થાય છે. ૫:૧ કવિતાનું સર્જન, આર્નલ્ડના અભિપ્રાયે, ભલે કવિની સર્જનાત્મક શક્તિનું પરિણામ હોય, પરંતુ કવિતાની મહત્તાનો આધાર તો તેની કવિતાની વિવેચનાત્મક શક્તિ પર નિર્ભર છે, સર્જનાત્મક શક્તિ પર નહિ. કવિતા જીવનના ગહન વ્યાપક પ્રદેશોની માત્ર રજૂઆત નથી કરતી, તલસ્પર્શી વિવેચના પણ માંડી આપે છે, જીવનના કેવળ પ્રતિનિધાનમાં તો યથાવત્ સ્થિતિ અપેક્ષિત રહે; જ્યારે વિવેચન, વિવિધ ચિત્રો પ્રસ્તુત કરીને, એનું અર્થઘટન કરતાં કરતાં, તરતમલક્ષી મૂલ્યાંકન પણ કરી આપે. આ કારણે જીવનપદ્ધતિની સ્પષ્ટ દિશા પણ ભાવકને મળી રહે. આ દૃષ્ટિએ, ‘કવિતા, જીવનનું વિવેચન છે’ : આવી વ્યાખ્યા એ બાંધે છે. ૫:૨ ‘તત્ત્વતઃ કવિતા, જીવનનું વિવેચન છે’, એમ કહીને આર્નલ્ડ કવિતાની મહત્તા ને વ્યાપક્તા સ્થાપે છે. સહજ ઝીણી નજરે જોઈએ તો આ વ્યાખ્યાની સ્થાપના આર્નલ્ડની સમગ્ર વિવેચન કારકિર્દીનું પ્રધાન લક્ષ્ય રહ્યું લાગે. ભિન્ન ભિન્ન લેખોમાંના, કવિતા અંગેના ઉલ્લેખો પરથી આ વાતને સમર્થન મળે છે : અ ‘સમગ્ર સાહિત્યનો અંતિમ ઉદ્દેશ... જીવનનું વિવેચન છે. -‘જોબર્ટ’ (૧૮૬૪)[8] બ ‘કવિતા, મૂલતઃ, જીવનનું વિવેચન છે’, -‘વર્ડ્ઝવર્થ’ (૧૮૭૯)[9] ક ‘કાવ્યગત સત્ય અને કાવ્યગત સૌન્દર્યના નિયમોના અનુલક્ષમાં, (કવિતા) એ જીવનનું વિવેચન છે. -‘કવિતાનો અભ્યાસ’ (૧૮૮૦)[10] ડ (કવિતા) ‘જીવનનું વિવેચન છે અને એ કારણે, ગદ્ય સાથે-ગદ્ય કંઈ બીજું જ છે-એનો ભેદ છે. ઘણાં વર્ષો પહેલાં મેં ‘જીવનનું વિવેચન’ એવો શબ્દપ્રયોગ સૌ પ્રથમ કર્યો ત્યારે મારા મનમાં સાહિત્યમાત્રનો ખ્યાલ હતો; એકલી કવિતાનો નહિ. મેં કહ્યું હતું કે સમગ્ર સાહિત્યનો અંતિમ ઉદ્દેશ જો કોઈ ધ્યાનપૂર્વક લેખે તો જીવનના વિવેચન સિવાય અન્ય કશો નથી. અને એ સાચું પણ છે. ગદ્ય વા પદ્ય, કોઈ પણ માધ્યમ દ્વારા પ્રગટ થતાં આપણા સમગ્ર ઉચ્ચારણોનો મુખ્ય અને અંતિમ હેતુ, ખરે જ જીવનનું વિવેચન છે...ગદ્ય કરતાં કવિતાની ભેદકતા દર્શાવતી સમુચિત વ્યાખ્યા તરીકે આ લક્ષણ બહુ કામ આવે તેમ નથી, એ હું કબૂલ કરું છું. આમ છતાં, આ સત્યનું વિસ્મરણ કરવાથી કવિતા કદી સમૃદ્ધ થઈ શકે નહિ. કવિતામાં જીવનનું વિવેચન કાવ્યગત સત્ય અને કાવ્યગત સૌન્દર્યના નિયમોના અનુલક્ષમાં થતું હોય છે.” – ‘બાયરન’ (૧૮૮૧)[11] આ રીતે, વિવેચનકારકિર્દીના ઠેઠ આરંભ કાળથી, કવિતા એટલે સત્ય-સૌન્દર્યના નિયમોના સંદર્ભમાં જીવનવિવેચન : એ ખ્યાલ ઘુંટાતો રહ્યો જણાય છે; અને સમગ્ર કાવ્યવિચારણાનો દૃઢભાજક પામીને કારિકારૂપે બંધાય છે. ૫:૩ આર્નલ્ડની કાવ્યવિભાવનાની ધરીરૂપ આ કારિકાને તેના વિવેચકોએ વખાણી પણ છે ને વખોડી પણ છે. વ્યાખ્યાની સ્વીકાર્યતા અંગેની અભિપ્રાયભિન્નતાના મૂળમાં સંભવતઃ પરિભાષાની શિથિલતા કારણરૂપ લાગે. કારિકામાંની અંગભૂત સંજ્ઞાઓ-‘જીવન (life) અને ‘વિવેચન’ (criticsm)-ને આર્નલ્ડે સર્વથા એકાત્મક નિશ્ચિત અર્થમાં ન પ્રયોજતાં, એની અર્થસીમા લાંબીટૂંકી કરી છે. આ સ્થિતિમાં, આર્નલ્ડને અભિપ્રેત અર્થની શક્ય એટલા નિકટ જઈને, ઉક્ત વ્યાખ્યાનું સ્વારસ્ય સમજવાનો પ્રયત્ન વાજબી ગણાય. ૬:૧ ‘કવિતા મૂલતઃ જીવનનું વિવેચન છે’, એમ કહેતી વેળા, મેથ્યુ આર્નલ્ડ ‘જીવન’ પદને રૂઢ અને ચીલાચાલુ અર્થમાં વાપરતો નથી. સામાન્યતઃ સચેતન અવસ્થાનાં સકલ સ્ફુરણો ને આવિષ્કારો, ઇન્દ્રિયસ્પૃષ્ટ સ્થૂળ ઘટનાઓ, ઊર્મિલાગણીની અમૂર્ત ભાવાનુભૂતિઓ, ચિંતનવિચારની સૂક્ષ્મ તર્કશૃંખલા, કલ્પના-તરંગના બહુરંગી સ્વપ્નિલ વિલાસો, અર્ધ ચેતન-સુષુપ્તચેતનના અસંપ્રજ્ઞાત મનોવ્યાપારો ઉપરાંત સામાજિક, આર્થિક, આધ્યાત્મિક, નૈતિક સ્વરૂપમાં, માનવ વ્યવસ્થાનાં વ્યષ્ટિલક્ષી અને સમષ્ટિલક્ષી ઉભય પ્રકારનાં નાનાવિધ વલણો ને વ્યવહારવર્તુળો : આ સૌ અનંતવિધ શક્યતા-સંભાવનાઓ-નો સમાવેશ ત્રણ અક્ષરના ‘જીવન’ શબ્દમાં થાય છે. અને એ કારણે ખરી મુશ્કેલી અહીં જ ઊભી થાય. ‘જીવનનું વિવેચન’-માં જીવનના અનંતવિધ પ્રદેશોમાંથી કયો પ્રદેશ કવિતાવિષય બને? જીવનની સહસ્રમુખિતા, અર્થ પરત્વે, અનુનેયતા (flexibility)નો ગુણ પણ ધરાવે છે. પરંતુ, સદ્દનસીબે, આર્નલ્ડે, ‘જીવન’ પદમાંના પોતાને અભિમત અર્થસંકેતોને કેટલેક સ્થળે સ્ફુટ કર્યા છે. ૬:૨ આર્નલ્ડ, મોટે ભાગે, ‘જીવન’ પદને નૈતિક-ભાવાત્મક પ્રદેશોના અર્થમાં પ્રયોજતો જણાય છે. જીવનના આચાર વિષયક પાસાંને એ વધુ મહત્ત્વ આપે છે. જીવનનો ઘણો ખરો પ્રદેશ આ આચારક્ષેત્રમાં સમાઈ જાય છે. ભિન્ન ભિન્ન સ્થળે, આર્નલ્ડ, ગાણિતિક પરિભાષામાં જીવનના – ૪/૫, ૫/૬, ૩/૪- એવા પ્રમાણભાગને આચારપ્રદેશ તરીકે ઘટાવે છે; તો ક્યારેક, ‘ગમે તેમ પણ, આચાર આપણા જીવનનો અત્યંત ગણનાપાત્ર પ્રદેશ’ હોવાનું દર્શાવે છે. [12]જીવનપદ્ધતિની સમસ્યાનો ઉકેલ સમુચિત આદર્શો વિચારોની સંપ્રાપ્તિ અને પ્રયોજન(application)માં રહ્યો લાગે છે. અને આદર્શો એના સ્વાભાવિક રૂપે જ નીતિપૂર્ણ-નૈતિક છે. આદર્શો અને નીતિની અભિન્નતા આર્નલ્ડના મનમાં એટલી દૃઢતાપૂર્વક વસી ગઈ છે કે આદર્શોની પૂર્વે ‘નૈતિક” વિશેષણ પણ એને પુનરુક્તિદોષ જેવું ભાસે છે. આ વાતને વર્ડ્ઝવર્થ વિષયક લેખમાં દીવા જેવી સ્પષ્ટ કરીને મૂકી છે. એ નોંધે છે : “આ આદર્શોને નૈતિક આદર્શો કહેવામાં કડક અને હાનિકારક મર્યાદા પ્રવેશતી હોવાનું કહેવાય છે. એમ કહેનારાઓને મારો ઉત્તર છે કે આવું કશું બનતું નથી. કારણ કે, ખરેખર તો, નૈતિક આદર્શો જીવનનો એટલો બધો પ્રમુખ ભાગ છે. ‘કેમ જીવવું’ એ સમસ્યા પોતે જ નૈતિક આદર્શ છે...જીવનપદ્ધતિના પ્રશ્નના સમગ્ર પ્રદેશતળે આવતી કોઈ પણ બાબતને, અલબત્ત, વ્યાપક અર્થમાં, ‘નૈતિક’ સંજ્ઞા આપવી ઘટે. "[13] જીવનની અનંતવિધ ભાવસ્થિતિઓ આચારરીતિ સાથે સંકળાયેલી છે અને આ આચારની પીઠિકા આદર્શો છે એ દૃષ્ટિએ ભાવસ્થિતિ, આચારઆદર્શો પરસ્પર અનુસ્યૂત હોવાનો ખ્યાલ ઊભો થાય છે. આગળ એ ઉમેરે છે : “...એટલે, અહીં ‘આદર્શો’ પદને ‘નૈતિક’ પૂર્વગ લગાડવાને કારણે ભાગ્યે જ કંઈ ફેર પડે છે. કારણ, ખુદ માનવજીવન અત્યંત ભારે પ્રમાણમાં નૈતિકતા ધરાવે છે.’ [14] વળી, આ નીતિ પોતે જ આદર્શનું પ્રભવસ્થાન છે. એટલે, ‘નૈતિકતા’ પ્રત્યેક વ્યક્તિ માટે નિઃશેષપણે નિશ્ચિત અને શોધિત આદર્શ-અમુક ચોક્કસરીતિમાં નિયમન પામતા માનવ આચાર-ને પ્રસ્તુત કરે છે[15] એમ કહી શકાય. આ પ્રકારે, એક બાજુ, નૈતિકતા (morality)અને આદર્શો (ideas)નો અભેદ આર્નલ્ડની ધર્મ-સાહિત્ય-વિચારણામાં ગૃહીત છે; તો બીજી બાજુ, નીતિ અને ધર્મ વચ્ચે પણ કંઈક આ પ્રકારનો મર્મસંબંધ એને અભિમત છે. એની દૃષ્ટિએ, નીતિ અને ધર્મ વચ્ચે ‘ભેદ છે પણ માત્રાનો.’ શબ્દપ્રયોગમાંના માનવવિચાર અને માનવભાષાના હેતુને જો આપણે અનુસરીએ તો ધર્મ એ ઊર્મિ-ઉદ્ભાસિત અને ઉચ્ચીકૃત નીતિશાસ્ત્ર છે. ધર્મનો સાચો અર્થ કેવળ નીતિ નહિ, પણ ભાવસ્પૃષ્ટ નીતિ છે.[16] અને ‘‘ધર્મનો પરમ ગુણ છે નીતિને પ્રકાશિત કરવાનો.’[17] આ પ્રકારે, ‘નીતિ’ સંજ્ઞા અત્યંત વ્યાપક અર્થ ધરાવે છે. આચાર, આદર્શ અને ધર્મના મહત્ત્વના પ્રદેશોનો ‘નીતિ’ (morality)માં અંતર્ભાવ થાય છે. એ કારણે જ ‘નીતિ’ શબ્દના સંકુચિત અને જડ અર્થ પરત્વે થોડીક ઉગ્રતા દાખવીને આર્નલ્ડ કહે છે : “જરી પુરાણી થઈ ચૂકેલી વિચારધારાઓ અને માન્યતાઓ સાથે (નીતિને) સાંકળવામાં આવે છે;... કેટલીક વાર, નીતિની સામે વિદ્રોહ પોકારનારી કવિતા પ્રત્યે આપણે આકર્ષાતા હોઈએ છીએ... અથવા નીતિની ઉપેક્ષા સેવતી કવિતા પ્રત્યે આપણે લોભાતા હોઈએ છીએ. આવી કવિતામાં વિષયવસ્તુ યાદૃચ્છિક હોય છે પરંતુ એની આકૃતિ ધ્યાનાર્હ અને સુંદર હોય છે. આ બંને કિસ્સાઓમાં આપણે જાતને છેતરતા હોઈએ છીએ. આ ભ્રમણામાંથી ઊગરવાનો ઉત્તમ ઉકેલ આ છે : આપણે જ્યાં સુધી એના ભીતરી અર્થમાં પ્રવેશવાનું ન શીખીએ ત્યાં સુધી તે મહાન અને અનંત શબ્દ જીવન ઉપર આપણા ચિત્તને ઠરવા દેવું.”[18] અહીં, નીતિ અને આદર્શોનો જીવન સાથેનો સંબંધ કેવળ આગંતુક કે આકસ્મિક પ્રકારનો નહિ પરંતુ મૂલગામી અવિશ્લેષ્ય અનુબંધના પ્રકારનો છે, એ વાત ભારપૂર્વક વ્યક્ત કરી છે. આ પ્રકારના સમવાયને કારણે જ, ‘જીવન’ અને ‘નીતિ’ શબ્દો લગભગ પર્યાયવાચી સ્થિતિમાં એમને મન ભાસે છે. અને એ કારણે જ, નીતિવિદ્રોહી કે નીતિઉપેક્ષિત કવિતાને તે જીવનવિદ્રોહી કે જીવનઉપેક્ષિત કવિતા તરીકે ઓળખાવે છે. આ રીતે જોઈશું તો, આર્નલ્ડની કાવ્યવિવેચનામાં નીતિ, આદર્શો, આચાર, ધર્મ જેવા શબ્દોનું અર્થમૂલ્ય ‘જીવન’ની સમકક્ષ બને છે; અને આને પરિણામે, ધર્મ=આદર્શ=આચાર=નીતિ-જીવન - એ પ્રકારનું સમીકરણ બંધાતું લાગે છે. અને ‘જીવન’ નામે ઓળખાતા-તથા કવિતામાં વસ્તુરૂપે વપરાતા આ નૈતિક ભાવાત્મક કે આચારાત્મક પ્રદેશની સરહદો કાંઈ સાંકડી કે ટૂંકી નથી; ખુદ આર્નલ્ડ કબૂલે છે તેમ જીવનનો વ્યાપક અને અસીમ પ્રદેશ આચારની આણ તળે રહે છે. ૬:૩ આ વ્યાપક અને વિવિધતાસભર જીવનની નૈતિક-આચારાત્મક અનંતવિધ શક્યતાઓને કવિતા અશેષપણે પોતાના બાહુમાં સમાવી શકે ખરી? આર્નલ્ડ તેનો સીધો ઉત્તર આપતા નથી, પણ કાવ્યોચિત વિષયોની વિશિષ્ટતા એમણે દર્શાવી છે : ‘સર્વદેશ અને સર્વકાળમાં કવિતાના શાશ્વત વિષયો શા હોય છે? ક્રિયા-બનાવ; માનવક્રિયાઓ’ [19] રસૈકલક્ષિતાના ગુણે કરીને સમૃદ્ધ એવી આ માનવક્રિયાઓ, કવિના રચનાકૌશલ દ્વારા, રસાત્મક રીતિમાં સંક્રમણ પામવાની ક્ષમતા ધરાવતી હોય છે. આ કારણે, આર્નલ્ડ, ‘કવિનું સૌથી પ્રથમ કર્તવ્ય તો આ ઉત્તમ કાર્યની પસંદગી’ [20] ને ગણાવે છે. પણ અહીં કાવ્યસર્જનના ઉંબરામાં પગ મૂકતાં જ કવિના હીરની તાવણી થઈ જતી હોય છે, કારણ કે, આ ‘ઉત્તમ’ કંઈ સર્વસાધારણ નથી, અતિસુલભ પદાર્થ નથી. ઊલટું...ઉત્તમ તો વસે છે કઠિન-દુર્ગમ શિખરો પર.’[21] કષ્ટસાધ્ય કવિતાવિષય ‘ઉત્તમ કાર્ય’ના શિખરને સર કરવામાં સર્જકકવિની સકલ ચિત્-શક્તિઓ કામે લાગતી હોય છે. એને પરિણામે, હાથ લાધતું આ ‘ઉત્તમ કાર્ય’ એટલે નિબિડ જીવનનું અત્યંત સઘન-તીવ્ર કેન્દ્રીકરણ, જીવનની બાહ્ય સપાટીના અંતસ્તલમાં વહેતા ઊંડા ને ઘેરા પ્રવાહોનું ઉદ્ધરણ. આ ‘ઉત્તમ કાર્ય’માં જ વ્યાપક જીવનનો પ્રત્યાક્ષેપ કરી શકવાની ગુંજાશ હોય છે. અથવા એમ કહો કે, વ્યાપક જીવનને, એના પ્રધાન તથા પ્રમુખ અંશો તથા મૂળ તંતુઓને જ સાચવીને, એ પિંડીભૂત કરી શકે. ઉત્તમ કવિતાના વિષયરૂપ, આ ઉત્તમ કાર્યમાં ‘માનવજાતની જીવન-પરંપરામાં સનાતનરૂપે અસ્તિત્વ ધરાવતી કાળનિરપેક્ષ મૂળભૂત સંવેદનાઓ [22] અંતર્ષિત થઈ હોય છે. અને એ કારણે જ, આર્નલ્ડ, અત્યુત્તમ કાર્યો-બનાવોની લાક્ષણિકતા ‘માનવચિત્તની મહાન પ્રાથમિક સંવેદનાઓને અત્યંત સામર્થ્યપૂર્વક સ્પર્શવાની શક્તિ’ [23]ને જણાવે છે. આ રીતે, ઉત્તમ કવિતા, આખરે તો, દેશ અને કાળથી નિરપેક્ષપણે માનવજાતિના સમગ્ર વારસામાં ઊતરી આવતી મૂળભૂત ભાવ-ઊર્મિઓને સ્પર્શતી જીવનઘટનાઓનું વિવેચન કરે છે. એ દૃષ્ટિએ, જીવનના અણુરૂપ લાગતા અંશમાં પણ જીવનના વિભુરૂપ વિસ્તારને પ્રત્યક્ષ કરાવવાની ત્રેવડ આ પ્રકારની રચના ધરાવતી હોય છે. ૬:૪ માનવજાતિના સર્વસાધારણ પ્રકારના ભાવો-લાગણીઓ કાવ્યોદ્ગાર પામતાં હોય છે; સામાજિક-ભાવક સાથેના કવિતાના અનુસંધાનમાં, એની ભાવોર્મિવિષયક સર્વસાધારણતા કારણરૂપ છે. પરંતુ, ભાવ-લાગણીના તમામ ઉન્મેપો, નીતિ-આચાર દૃષ્ટિએ, સર્વદા વિધેયાત્મક હોતા નથી. કવિતા જે ‘જીવન’ને નિરૂપણ કે વિવેચન વિષય બનાવતી હોય છે તે કેવળ આદર્શો-નીતિનું અવાંતરરૂપ માત્ર નથી. આચાર-નીતિથી અસ્પૃષ્ટ નિષેધાત્મક સ્ફુરણોની એક નાની શી રિયાસત પણ ‘જીવન’માં હસ્તી ધરાવે છે. આર્નલ્ડના ગણિતમાં એનો હિસાબ માંડીએ તો ‘જીવન’નો ૧/૫, ૧/૬, ૧/૪ કે ‘અત્યંત અલ્પ પ્રદેશ’ આ પરગણામાં સમાવેશ પામે. એટલે, નીતિ-આચાર સિવાયના અંશોનો કાવ્યવિષય ‘જીવન’માંથી આત્યંતિક બહિષ્કાર, ખુદ આર્નલ્ડના લોજિકથી જોખીએ તો પણ, તર્કદુષ્ટ લાગે છે. આ સંદર્ભમાં, નીતિમય આદર્શો ને આચારના અર્થમાં જ ‘જીવન’ પદનો પ્રયોગ સવર્થા સ્વીકાર્ય ન કરે. આ સંબંધમાં, કવિતા અંગેની ચર્ચામાં આર્નલ્ડનો ‘જીવન’ અંગેનો ખ્યાલ સંભવતઃ પૂરો ઊંડો જવા પામતો નથી."[24] એ પ્રકારની એલિયટની ટીકા સાવ સાચી લાગે છે. એલિયટ તો કહે છે કે જેમની ધર્મશ્રદ્ધા વિલુપ્ત થતી થતી કેવળ ટેવ રૂપે બચવા પામી હોય એવા લોકો કેટલીક વાર પોતાની ભદ્ર ટેવો સાથે નીતિને પણ ગુંચવી દેતા હોય છે. કવિવિવેચક આર્નલ્ડમાં રહેલા ધર્મચિંતક અને સમાજહિતસેવી પુરુષે એના કાવ્યવિચારને પણ નીતિનો ઘાટો રંગ આપી દીધો છે. ધર્મસાધના ને કાવ્યસર્જન, વ્યાપાર અને પરિણતિ પરત્વે, પૃથક્તા ધરાવે છે. નીતિનો નિષેધ કવિનું-કવિતાનું ઉદિષ્ટ નથી એ સાચું, પણ સર્જક કળાકાર તરીકે કવિને માટે- કેવળ એમની સર્જનપ્રવૃત્તિ પૂરતાં-આચારનીતિ નિતાન્તપણે અનિવાર્ય છે ખરાં? કવિતા નીતિની આંગળી ઝાલીને જ ચાલતી નથી. જીવનની આચારસંહિતા કે નીતિમીમાંસા માંડી આપવાનું ને પ્રબોધવાનું કાર્ય તત્ત્વચિંતકો અને ધર્મસંતોનું છે, કવિતા કે કવિનું નહિ.[25] પણ આર્નલ્ડને મન તો આદર્શો-નીતિમાં જ જીવનચક્રપ્રવર્તન ઇષ્ટ છે. આથી જ એલિયટ એની સાવ ઠેકડી ઉડાડતો હોય એમ કહે છે : ‘તે (આર્નલ્ડ) આદર્શોનો રક્ષક યોદ્ધો છે, અને તેય એવા આદર્શો કે જેમાંના ઘણાખરાને આપણે ગંભીરતાપૂર્વક લેખતા.’ [26] અહીં જીવનમાંના ભાવાત્મક અંશો કરતાં, નૈતિક ને આચારાત્મક અંશોને, સર્જન વ્યાપારમાં પણ વધારે પડતું વજન મળ્યું છે. તત્કાલીન ‘સંક્ષુબ્ધ ને વિચલિત ધર્મનીતિ’નાં વિશિષ્ટ વાતાવરણે આર્નલ્ડની કાવ્યવિચારણાને આ દિશા આપી છે. સમકાલીન ઇતર પ્રવાહો અને વલણો કાવ્યવિચારણા પર પણ કેવાં પ્રભાવક નીવડતાં હોય છે તેનું ઊડીને આંખે વળગે તેવું ઉદાહરણ આર્નલ્ડની કવિતાવિભાવનામાંનો જીવનવિચાર છે. ૭:૧ કારિકાન્તર્ગત ‘વિવેચન’(criticism) પદ પણ વિશિષ્ટ અર્થસંકેત ધરાવે છે. ‘વિવેચન’ શબ્દ મૂળરૂપે તો ‘ભેદ અને નિર્ણય કરવાની પ્રક્રિયાનો અર્થ સૂચવે છે[27] એમાંથી જ તુલના, તારતમ્ય, મૂલ્યાંકન, નિર્ધારણ, વિવેક - આ સૌ અર્થો વિકસવા પામે છે. ખુદ આર્નલ્ડે આપેલી વિવેચનની વ્યાખ્યા (જો કે જીવનસમીક્ષા કરતાં તદ્દન જુદા સંદર્ભમાં) અનુસાર તો, વિવેચન એટલે, “જગતમાંના પ્રાપ્ત જ્ઞાન અને વિચારના ઉત્તમને શીખવાનો ને તેનું વિતરણ-વિસ્તરણ કરવાનો નિરપેક્ષ પુરુષાર્થ.[28] અહીં, પરિણામનિહિત વસ્તુલક્ષી અંશ કરતાં વિવેચનવ્યાપારનિહિત આત્મલક્ષી અંશ વિશેષ માત્રામાં સૂચિત થાય છે. ‘ઉત્તમ’ની સંપ્રાપ્તિ અને વિસ્તરણનો આદાનપ્રદાનમૂલક દ્વિધાવ્યાપાર અહીં ઉદિષ્ટ છે. પણ કાવ્યલક્ષણ વિષયક પ્રસ્તુત કારિકામાંના ‘વિવેચન’ની કામગીરી સમજવા આર્નલ્ડની આ પોતાની વ્યાખ્યા બહુ કામમાં આવે તેમ નથી; એટલે, જીવન વિવેચન વિષયક પ્રકીર્ણ ઉલ્લેખોને સાંકળીને એના સંકેત પામવાની દિશામાં આગળ વધીએ. ૭:૨ આર્નલ્ડ માને છે કે ધર્મ, તત્ત્વજ્ઞાન અને વિજ્ઞાન કરતાં કવિતાને ઊંચે આસને સ્થાપવામાં એની આ વિશિષ્ટ વિવેચનાત્મક શક્તિ કારણરૂપ છે. કવિતામાં પ્રગટ થતું જીવનવિવેચન આદર્શો-વિચારોને વ્યક્ત કરે છે એ સાચું, પણ આદર્શો-વિચારોને કવિતામાં કેવળ વ્યક્ત કરવામાં જ કવિની સર્ગશક્તિની સફળતા સમાઈ જતી નથી. સૂક્ષ્મ સિદ્ધાન્તો, જડ વીગતો, કાચા પ્રસંગો કે વાસ્તવનાં જાડાં ચિત્રો પ્રસ્તુત કરવાથી જીવનનું વિવેચન સિદ્ધ થતું નથી, પરંતુ કવિતા તો જીવનની સંકુલતા ને જટિલતાનાં ચિત્રો સરહસ્ય પ્રસ્તુત કરતી રહે છે. જીવનના નિર્ણાયક અને નિયામક સિદ્ધાંતોની કે નિયમોની આદેશાત્મક વા સૂત્રાત્મક રજૂઆત તો તત્ત્વજ્ઞાન કે નીતિશાસ્ત્રના વિષય હોઈ શકે. કોરા સિદ્ધાંતો, આદર્શો કે વિચારોનું શુષ્ક વ્યાપ્તિબંધન પણ જીવનવિવેચનરૂપ કવિતામાં ઉદિષ્ટ નથી. કવિતા તો જીવનસ્થિતિનાં અનેકવિધ ચિત્રોની ભાતીગળ સૃષ્ટિમાં આ અમૂર્ત આદર્શો -વિચારોને ગૂઢ પણ ધ્વન્યાત્મક રૂપે આલેખે છે. વળી, કવિતા જીવનનાં ભાવાત્મક સ્થિત્યંતરોને કેવળ ચિત્રરૂપે આલેખીને બેસી રહેતી નથી; એના અંતગૂઢ અર્થોને પણ, પોતાના સ્વકીય કાનૂનો - સત્ય અને સૌન્દર્યના કાવ્યનિયમો - ની મર્યાદામાં રહીને, ઉકેલી આપે છે. પ્રકીર્ણ, પૃથક્ ને ખંડરૂપ દીસતી સંકુલ અને અવિશદ ભાવસ્થિતિઓમાં પ્રચ્છન્નરૂપે ગુંથાયેલા આદર્શો-વિચારોને તે વિશદ અને પારદર્શીરૂપે વ્યંજિત કરી આપે છે; ને આ રીતે આદર્શોનો સરળ સુગમરૂપે જીવનની પ્રત્યક્ષતામાં અનુવાદ થતાં, ભાવસ્થિતિઓ જીવનની અપૃથસ્તા, સમગ્રતા ને અવિકલતાનો અર્થબોધ કરાવી આપતી હોય છે. આ પ્રકારે, કવિતારૂપ વિવેચનનો મહત્ત્વનો પ્રદેશ છે અર્થઘટનનો.[29] ૭:૩ પરંતુ એકલા અર્થઘટનમાં કવિતાગત વિવેચનકાર્ય પૂરું થતું નથી. અર્થઘટનની સાથે તારતમ્ય ને મૂલ્યાંકનની કામગીરી પણ કવિતારૂપ જીવનવિવેચનમાં થવા પામતી હોય છે. કવિતામાં વ્યક્ત થતાં જીવનનાં વિવિધ ને અનેકરંગી આદર્શચિત્રોનાં પરસ્પર તેમ જ પ્રત્યક્ષ જીવન સાથેનાં સાદૃશ્ય અને વિરોધ, જીવનસ્થિતિમાંના તરતમભાવ ને સારાસાર દર્શનનો ખ્યાલ રજૂ કરે છે. આ જ કારણે, આર્નલ્ડ કવિતામાં ઉચ્ચ-અવચ; સઘન-અર્ધધન-રિક્ત; સત્ય-અસત્ય-અર્ધસત્ય; આ સૌ વચ્ચેના ભેદને મહત્ત્વનો માને છે. એટલું જ નહિ પણ, ‘’કવિતા, અવચને મુકાબલે ઉચ્ચ, રિક્ત કે અર્ધધનને મુકાબલે સઘન અને અસત્ય કે અર્ધસત્યને મુકાબલે સત્યઃ આ સૌ તત્ત્વોનું જેટલા પ્રમાણમાં વહન કરી શકે તેટલા પ્રમાણમાં તેની જીવનવિવેચન ક્ષમતાનો આધાર રહેશે.’[30] આમ, અહીં જીવનસત્ત્વ અને જીવનતત્ત્વના તારતમ્યનો ખ્યાલ મુખ્યતઃ વ્યક્ત થાય છે. ઉચ્ચ, સઘન ને સત્યની તારવણી આખરે તો, વિરોધી ને નકારાત્મક અંશોને પડછે ઉપસાવીને વિશેષ દૃઢ પ્રકારે થાય. આ રીતે, કવિતારૂપ જીવનવિવેચન એકદેશીય નહિ, અનેકદેશીય પાર્શ્વભૂમિકામાં તારતમ્યનો આધાર લઈ મૂલ્યાંકનનું રૂપ ધારણ કરે. ૭:૪ કવિતા સંકુલ-સૂક્ષ્મ જીવનઘટનાનું અર્થઘટન ને મૂલ્યાંકન કરી આપે છે તદ્વિષયક વિવેચન વ્યાપાર દ્વારા, પરંતુ ભાવકજગત સાથે એનો નિકટનો નાતો થવા પામે છે વિવેચનાંતર્ગત નિરાકર્તૃવ્યાપારને કારણે. અર્થઘટન ને મૂલ્યાંકનમાં જીવનવિવેચનની પૂર્ણતા નથી. જીવનસ્થિતિના આંતરિક ને પારસ્પરિક અર્થો ઉકેલી આપીને, એની હેયોપાદેયતાને એ સ્પષ્ટપણે પ્રસ્તુત કરે છે, અને એમ કરતાં કરતાં જીવનની કૂટ સમસ્યાઓનો તોડ કાઢી આપી એના નિરાકરણનો માર્ગ પણ એ ચીંધી આપે છે. અને એ રીતે, કાવ્યરૂપ જીવનવિવેચન સમાધાનાત્મક અર્થ પણ ધરાવે છે. અમૂર્ત આદર્શો અને વાસ્તવવ્યવહાર વચ્ચેનું અંતર પૂરી, પ્રત્યક્ષ આચારમાં પણ આદર્શો કઈ રીતે વ્યવહૃત થઈ શકે એની જાણકારી પ્રાપ્ત કરાવવાની શક્તિને, આર્નલ્ડ, કવિતાની એક મહત્ત્વની શક્તિ તરીકે ઘટાવે છે. આદર્શોને જીવન સાથે સાંકળી દેવાના કાર્યને કવિની કવિત્વશક્તિની ચરમતા તરીકે એ અવારનવાર ઉલ્લેખે છે. મહાન વિચારો, સિદ્ધાંતો કે આદર્શોની રજૂઆત જ પર્યાપ્ત નથી; પણ આ આદર્શો-વિચારોના જીવનલક્ષી વિનિયોગની સ્પષ્ટ સૂઝ પણ કવિતા આપી રહેતી હોય છે. અને એ રીતે, ‘માનવી વિશે, પ્રકૃતિ વિશે, અને માનવ જીવન વિશે’ના(On man, on nature, and on human life- Wordsworth) આદર્શોનો અન્વય સાધી આપીને, ‘કેમ જીવવું’ (how to live)ના પ્રશ્નનું નિરાકરણ કરીને, જીવનને અર્થપૂર્ણ મે સવિશેષ રઢિયાળું બનાવે છે. એટલું જ નહિ કવિતાની આ વિવેચનશક્તિ જ શતઘા વ્યાધિથી પીડાતી વેદનાકુલ માનવજાતને, ચોગરદમ વિપત્તિ ને વિષણતાના વાતાવરણ વચ્ચે 4, ઊંડું આશ્વાસન ને જીવનબળ આપતી રહે છે. કવિતાની નોળવેલ જ ફુગ્સ માનવ-તાના ઊંડા ધાને રુઝાવી, વિશ્રાંતિ ને વિશ્રબ્ધિનો શીતળ અનુભવ કરાવીને પ્રાણધારણશક્તિની કામગીરી પણ બજાવે છે. કવિતામાંથી સાંપડતાં, ‘સાંત્વન અને વિશ્રાંતિ તેની વિવેચનશક્તિના પ્રમાણ પર નિર્ભર રહેશે,[31] એવા આર્નલ્ડના કથનના ગર્ભમાં, કવિતારૂપ વિવેચનની સાંત્વનામૂલક નિરાકર્તૃશક્તિ અને વિશ્રાંતિમૂલક ધારણશક્તિના અર્થો સંનિહિત છે. ૭:૫ ‘પણ સર્જકતાની શ્રેષ્ઠ સિદ્ધિ માટે આદર્શોના જીવનલક્ષી વિનિયોગ કરતાંયે કંઈક વિશેષ અપેક્ષિત છે. આ વિનિયોગ કાવ્યગત સત્ય અને કાવ્યગત સૌન્દર્યના નિયમોને વશવર્તી હોવો જોઈએ.’[32] એટલે કવિતાગત જીવનવિવેચન વ્યુત્પન્ન વિદ્વત્તાનો ભાર વહેતી કેવળ તર્કપૂત સિદ્ધાંતચર્ચા કે શાસ્ત્રમીમાંસા નથી, આ વિવેચનવ્યાપારનું પ્રવર્તન તો નિશ્ચિત પ્રકારની શરતને અનિવાર્ય લેખે છે. આ શરત છે કાવ્યગત સત્ય અને કાવ્યગત સૌન્દર્યના નિયમોની સતત હાજરી. કાવ્યગત સત્ય અને સૌન્દર્યના નિયમોની શિસ્ત તળે અભિવ્યક્ત થવાનું કબૂલે તો જ આદર્શોના જીવનલક્ષી વિનિયોગનું નિરૂપણ (કે વિવેચન) કવિતારૂપ પામી શકે. આર્નલ્ડની કવિતા વ્યાખ્યામાંની આ શરત પ્રત્યે અનવધાનને કારણે એનો ખ્યાલ કેટલીક વાર નિંદાયો પણ છે. પરંતુ વિવેચનપ્રવર્તનની નિયત ભૂમિકાની આ અનિવાર્ય અપેક્ષા તરફ એણે વારંવાર ધ્યાન દોર્યું છે. કવિતાની પ્રભાવકતાની વાત કરતાં એ નોંધે છે. “ઉત્તમ કવિતામાં.. રચનાત્મક, ધારણાત્મક અને આનંદાત્મક શક્તિ જોવા મળશે.!’[33] અહીં કવિતાંતર્ગત જીવનવિવેચનનું મર્મસ્વરૂપ પ્રગટ થાય છે. કવિતાની રચનાત્મક ને ધારણાત્મક શક્તિનું અધિષ્ઠાન છે કાવ્યગત સત્ય, અને આનન્દાત્મક શક્તિનું ધારક બળ છે કાવ્યગત સૌન્દર્ય. આપણને પરિચિત એવી પરિભાષામાં કહીએ તો ‘કાન્તાસમ્મિતતયોપદેશ’ કવિતામાંથી જડતો હોય છે જીવન વિવેચનમાંના કાવ્યગત સત્યને કારણે; અને પરનિવૃત્તિ લાઘતી હોય છે કાવ્યગત સૌન્દર્યને કારણે. એ રીતે જોઈએ તો નકરો ઉપદેશ કે સાવ એકાકી આનંદ, આર્નલ્ડની વિચારણામાં કાવ્યફલ તરીકે સ્વીકાર્ય ગણાય નહિ. સત્ય અને સૌંદર્યના કાવ્યનિયમોની ખડી ચોકી હેઠળ બિરાજમાન કવિતામાં ઉપદેશ અને આનંદની સહોપસ્થિતિ અને સાયુજ્ય ઇષ્ટ છે. આ સત્યપ્રસૂત ઉપદેશ ભાવકને રચના અને સ્થિરતાનું સામર્થ્ય બક્ષે, જ્યારે સૌન્દર્યપ્રસૂત આનંદ, સંરચના અને સુસ્થિતતાને રસાત્મક પુટ આપી રહે. કવિતાગત જીવનવિવેચનની આ વિશિષ્ટ લાક્ષણિકતા છે. સત્ય ને સૌન્દર્યના નિયમોની ગેરહાજરીમાં જીવનવિવેચન કારગત નીવડી શકે નહિ. તત્ત્વજ્ઞાન અને ઈતિહાસ કરતાં કવિતાની ભેદકતા આ સત્ય સૌંદર્યના નિયમોના પ્રયોજનમાં રહી છે. કોઈ પણ કવિ જીવનની ગાઢ અને ગહન અનુભૂતિને, સત્ય-સૌંદર્યના પરિવેશમાં વ્યંજનાગર્ભ રીતે પ્રગટ કરી શકવાની જેટલી ક્ષમતા રાખે તેટલે અંશે તેની કવિતા સાચી દિશામાં ગતિ કરતી બને. ૭:૬ ભાવકને સાંત્વન ને સમાશ્રય પ્રદાન કરવાની કવિતાની શક્તિનો આધાર, મહીંથી પ્રગટ થતી જીવનવિવેચનની શક્તિ પર અવલંબે છે; ને આ કવિતાગત વિવેચનને આલંબન છે કાવ્યગત સત્ય અને સૌંદર્યના નિયમોનું. એટલે કવિતાનો આખોયે ઠાઠ આખરે મંડાય છે સત્ય-સૌંદર્યના નિયમો ઉપર, તો પછી આ કાવ્યગત સત્ય અને સૌંદર્યના નિયમો વળી શી ચીજ છે? આર્નલ્ડે નામ પાડીને વાત કરી નથી, પણ આદર્શોના કાવ્યાત્મક નિરૂપણ માટે ‘આવશ્યક શરત’ જેવા આ કાવ્યનિયમો ઉચ્ચ ગાંભીર્યને કારણે સાંપડતા હોવાનું વ્યવહિત સૂચન એના લખાણમાંથી મળે છે. અને આ ઉચ્ચ ગાંભીર્ય સિદ્ધ થતું હોય છે કવિ-સર્જકની માનવી તરીકેની સંપૂર્ણ જીવન-નિષ્ઠામાંથી. આ રીતે જોઈએ તો ઉત્તમ કવિતા વિશેનો આર્નલ્ડનો અભિપ્રાય આખરે ઠરે છે કવિની માનવી તરીકેની આંતરનિષ્ઠાની ભોંય પર. ૭:૭ આર્નલ્ડના કવિતાલક્ષણમાંનો જીવનવિવેચન વિષયક ખ્યાલ સાવ અકબંધ રૂપે સ્વીકાર્ય નીવડતો નથી. કાવ્યસિદ્ધાંત તરીકેની એની અપૂર્ણતા ને ત્રુટિઓ નિર્દેશીને એલિયટ અને લિટન સ્ટ્રેચ એની આકરી ટીકા કરે છે. ‘Poetry is at bottom a criticism of life’ માંના ‘bottom’ શબ્દને પકડીને એલિયટ, કાવ્ય-લક્ષણમાંની અસંગતિ ખુલ્લી કરે છે. જીવનના ગહનગંભીર પાતાળને છેક તળિયે ભાગ્યે જ કોઈની નજર પહોંચે; અને નજર પહોંચ્યા પછીયે એનું સતત અવલોકન કેટલો સમય ટકી શકે? આ સ્થિતિમાં, ‘જીવન’ પદ દ્વારા - જો એના આમૂલાગ્ર (from top to bottom) વિસ્તાર આપણને અભિપ્રેત હોય તો, એના ભીષણગંભીર અકલ રહસ્યો વિશે અંતિમ કથન શક્ય છે ખરું? અને, અપૂર્ણ કથનને ‘વિવેચન’ કહી શકાય? જીવનનો આપણો સંપર્ક પણ અત્યંત નિકટવર્તી અતિપરિચિત ટૂંકા વર્તુળ પૂરતો સીમિત હોય છે. આ સીમિત નિરીક્ષણજન્ય ઉદ્ગારો ‘વિવેચન’ નથી. આદર્શોના જીવનલક્ષી વિનિયોગ અંગે પણ એ દાઢમાંથી ભારે મરમ ભર્યાં વચનો ઓચરે છે: ‘આદર્શો જાણે કે વેદનાગ્રસ્ત માનવજાતની દાઝેલી ચામડી પર લગાડવાનો શીતળ લેપ ન હોય’ ૩૪સીઓ આર્નલ્ડના ઉક્ત ખ્યાલને સમભાવપૂર્વક નિહાળી એની અન્વર્થકતા પ્રમાણવાનો પ્રયાસ કરે છે. ‘વિવેચન’ અંગેનો આર્નલ્ડનો અભિપ્રેતાર્થ, એમની દૃષ્ટિએ, આ મતલબનો છે : વિવેચન એટલે ‘પદાર્થને એના યથાઅર્થ રૂપે નિહાળવાનો નિરપેક્ષ પ્રયત્ન. આ પ્રક્રિયા દરમ્યાન જ અસંપ્રજ્ઞાત અને સહજરૂપે મૂલ્યનિર્ધારણા એની મેળે ધડાતી આવે છે.’[34] પ્રો, જમ્પના મંતવ્યાનુસાર, જીવનનું નિર્મમ ભાવે નિરીક્ષણ થતાં થતાં, એમાંથી મૂલ્યનિર્ણયોનું સ્વયંપ્રકટન સહજભાવે બનતું રહે છે. એટલે કવિતામાંના value judgementથી સુગાવાની કશી જરૂર નથી. વળી, સર્જક કળાકારના પોતાના સર્જનાનુભવ પરત્વેના આદર્શ વલલના વર્ણન તરીકે આ વિવેચનલક્ષણમાં કશું અજુગતું નથી. હકીકતે તો, આઈ.એ. રિચર્ઝ સાહિત્યને ‘our storehouse of recorded values’ તરીકે, અને એઝરા પાઉન્ડ કવિતાના કાર્ય તરીકે incite humanity to continue living’ ને જે અર્થમાં ઘટાવે છે તે જ અર્થમાં આર્નલ્ડ કવિતાને ‘criticism of life’ તરીકે ઓળખાવે છે, એવો જમ્પનો અભિપ્રાય છે. ૭:૮ આર્નલ્ડની કાવ્યવિવેચનમાંની અન્ય સંજ્ઞાઓની માફક ‘વિવેચન’ સંજ્ઞાના ભિન્નાર્થવાચી સંકેતો મતભેદ અને તકરારનું મૂળ કારણ રહ્યા છે. ‘વિવેચન’ પદમાંની વિભિન્ન અર્થછાયાઓના વ્યાપક પરિપ્રેક્ષ્યમાં એને જો તપાસીએ તો આ ‘જીવન વિવેચન’ વર્ણનાત્મક કે વ્યાખ્યાત્મક સ્તરને વળોટીને અર્થઘટન, તારતમ્ય, મૂલ્યાંકન, નિરાકરણ, સાંત્વન, સમાધાન - આ સૌ ભિન્ન ભિન્ન પ્રદેશોમાં વિચરતું લાગશે. આર્નલ્ડની કવિતાભાવનામાંના જીવનવિવેચન વિષયક મર્મને પામવાનો, કદાચ, એ જ ઇષ્ટ માર્ગ ગણાવ: ૮:૧ આર્નલ્ડ કહે છે કે કવિતા અને કળાની સમર્થ શક્તિનો તો સૌ સ્વીકાર કરે છે, પણ આ શક્તિનું પ્રાણભૂત તત્ત્વ શામાં રહ્યું છે એ તરફ ઘણે ભાગે આપણી નજર જતી નથી.. એમના અભિપ્રાયે, કવિતાનું આ સામથ્ર્ય મુખ્યત્વે ‘વસે છે ઉચ્ચ અને વિરલ ઉત્તમતાથી સંભૂત મહાન શૈલી વડે થતી ભાવકચિત્તની સ્ફટિક સદ્શ વિમલશુચિતા અને ઉજ્જવળ ઉન્નતિમાં[35] કવિતા કેવળ રસાત્મક પરિતોષ આપીને અટકી જતી નથી, ભાવકની સંપ્રજ્ઞતા ને સંવિત્તિના ઉત્થાન-વિસ્તાર પણ સાધી આપે છે. આ પ્રકારની કાર્યસાધકતા અર્થે અભિવ્યક્તિવિષયની ગંભીરતા-મહત્તા તો આવશ્યક છે, અભિવ્યક્તિ-રીતિ-શૈલી- ની ઉદાત્તતા પણ અનિવાર્ય છે. હોમરના અનુવાદની ચર્ચા કરતી વેળાએ, તેના ચતુર્વિધ ગુણોમાં ‘શૈલીની સરળતા’ (simplicity of style)ને પણ તે ગણાવે છે. છેક ૧૮૫૩માં ‘કાવ્યો’ની પ્રસ્તાવનામાં પણ ‘ભવ્ય શૈલી’ને કવિતાની વિશિષ્ટ લાક્ષણિકતા તરીકે ઉલ્લેખે છે. ‘અભિજાત પ્રકૃતિનો, પ્રતિભાદત્ત કવિ, જ્યારે ગંભીર વિષયને, સરળ વા સંયત પ્રકારે, નિરૂપવાનો પ્રયાસ કરે ત્યારે તેની કવિતામાં આ ‘ભવ્ય શૈલી’નો ઉદય થતો” જોવા મળે છે. [36] આ ‘ભવ્ય શૈલી’ લાગણીને સ્પર્શીને કે સંચરિત કરીને વિરમી જતી નથી, પણ ચરિત્રની ઘટનામાં પણ નિર્ણાયક નીવડતી હોય છે. એ દૃષ્ટિએ તો, શૈલી, કવિતાના શિલ્પગત સંવિધાન કે રૂપઘટનાનું કેવળ અંગ નહિ, પણ કાવ્યાનન્દથી ઇતર નીતિપ્રયોજનને સંપડાવતું કોઈ ઉપકરણ પણ હોય એ પ્રકારનો ખ્યાલ અભિપ્રેત લાગે છે; તો બીજી તરફ, ખુદ કવિના સકલ વ્યક્તિત્વની આચારમુદ્રાનો સૂક્ષ્મ સ્પર્શ શૈલીને લાગતો હોવાના અભિપ્રાયમાં, કવિસર્જકની વ્યક્તિ તરીકેની આંતરનિષ્ઠા પર શૈલીની ભવ્યતા નિર્ભર હોવાનું પણ સમજાય. આર્નલ્ડના શૈલી વિશેના ખ્યાલમાં સરળતા, સંયતતા, કઠોરતા, આભિજાત્ય, ચારિત્ર્યનિર્મિતિ, જ્ઞાનોપલબ્ધિ, ઊર્મિસંચલનક્ષમતા : આ સૌ ભિન્ન ભિન્ન - કેટલીક વાર તો વિરોધાભાસી અંશોની ભેળસેળ થઈ જવાને કારણે, ‘ઉદાત્ત’કે ‘ભવ્ય’, ‘ઉત્તમ’ જેવા વિશેષણોના બોધ સિવાય, કોઈ નક્કર ને મૂર્ત ખ્યાલ તદ્વિષયક ચર્ચામાંથી ઊપસતો નથી. ૯:૧ વસ્તુ-અંતસ્તત્વ અને શૈલી-રીતિના ચતુર્વિધ સમન્વયમાંથી પ્રગટતી, ‘સત્ય અને ગાંભીર્ય’થી સંપન્ન, જીવનવિવેચનરૂપ ઉત્તમ કવિતાની કસોટીનું ધોરણ શું? આર્નલ્ડ માને છે કે કવિતાની ઉત્તમતા અને મહીંથી પ્રાપ્ત થતા આનંદનો આછો અણસાર કાવ્યવાચન વેળાએ ભાવકના મનમાં હોવો જોઈએ. એની આ કવિતાસૂઝ કાવ્યપદાર્થના યથાર્થ મૂલ્યાંકનમાં નિર્ણાયક નીવડતી હોય છે. જો ભાવક પૂરો જાગ્રત ન હોય તો, મૂલ્યાંકનનાં અન્ય ‘ભ્રામક કે છેતરામણાં’ (fallacious) ધોરણો કવિતાનો અવળો તોલ કરાવી બેસે. અહીં આર્નલ્ડ કવિ અને કવિતાના મૂલ્યાંકન માટે યથાર્થ (real), ઐતિહાસિક (historical) અને વૈયક્તિક (personal) એમ ત્રણ પ્રકારનાં ધોરણાની ચર્ચા કરે છે. કોઈ પણ રાષ્ટ્રનાં ભાષા, વિચાર, કવિતાના વિકાસનો ઐતિહાસિક પ્રવાહ રસપ્રદ હોય છે. એ વિકાસપ્રવાહના નિશ્ચિત વળાંક તરીકે કોઈ કવિની અમુક્તમુક રચના વિશેષ મહત્ત્વની લાગે ત્યારે એવી કૃતિ માટે પ્રશસ્તિનાં બે વેણ વધારે બોલી જવાય. આ છે ઐતિહાસિક મૂલ્યાંકન રીતિની ખામી. તો એનાથી ઊલટું, આપણા વ્યક્તિગત ગમા-અણગમા, રુચિ, સંજોગો વગેરેના પાસને કારણે ‘વૈયક્તિક રીતિ’ પણ દૂષિત બનવાની. આ સ્થિતિમાં, પ્રાચીન કવિઓની પ્રશિષ્ટ કૃતિઓનાં મૂલ્યાંકનમાં ઐતિહાસિક પદ્ધતિ અને સમકાલીન કે આધુનિક કવિની કૃતિના મૂલ્યાંકનમાં ‘વૈયક્તિક પદ્ધતિ’ વિશેષ અનુકૂળ ગણાય. તો પછી ‘ઉત્તમતાના વર્ગમાં મૂકી શકાય તેવી કવિતા’ (...Poetry belongs to the class of excellent)ના મૂલ્યાંકન માટેનું ધોરણ શું હોઈ શકે? આવી રચનાઓની કસોટી માટે, આર્નલ્ડ, મહાન સર્જકોની નીવડેલી રચનાઓના સૌન્દર્યપ્રકાશમાં, પ્રસ્તુત કૃતિની, તુલના કરવાનું સૂચવે છે. મહાન કવિઓની કાવ્યપંક્તિઓ કે કાવ્યકંડિકાઓ અધિકારી ભાવકની સ્મૃતિમાં હંમેશા રમતી રહેતી હોય છે. આ કાવ્યપંક્તિઓ, મૂલ્યાંકન-વિષય રચનામાં, ‘ઊંચેરા કાવ્યગુણના ભાવ કે અભાવ અને તે કાવ્યગુણની માત્રાની શોધ માટે અભ્રામક કસોટી’ રૂપે કામ આપવામાં સમર્થ નીવડતી હોય છે.[37] આર્નલ્ડ તો ત્યાં સુધી કહે છે કે ટૂંકા ખંડો - અરે એકલદોકલ પંક્તિઓ સુદ્ધાં - આ યથાર્થ મૂલ્યાંકન માટે પર્યાપ્ત ગણાય.[38] આવી સ્મૃતિક્ષમ પંક્તિઓ, અવતરણોનો કાળજીપૂર્વકનો ઉપયોગ, કવિતા વિશેના આપણા મૂલ્યાંકનને સાફ અને યથાર્થ બનાવે છે. હોમર, દાન્તે જેવા સમર્થ સર્જકોની રચનાઓમાંથી પંક્તિઓ ટાંકીને એ, પોતાના અભિપ્રાયને સાધાર ઠરાવવાનો પ્રયાસ કરે છે. ૯:૨ આર્નલ્ડ, ઉત્તમ કવિતાની કસોટી માટે, આ યથાર્થ મૂલ્યાંકન રીતિ (real estimate)ને એક માત્ર સર્વથા ઉચિત પદ્ધતિ તરીકે ગણાવે છે. સત્ય ને ગાંભીર્યના કાવ્યગુણો જેમાં તંતોતંત ઊપસી આવ્યા હોય તે પ્રકારની નીવડેલી રચનાઓની પંક્તિઓ કે તે ખંડકોની સાથે વિવેચ્ય કૃતિની પંક્તિઓ કે ખંડકોને સરખાવીને પ્રસ્તુત કૃતિની ઉત્તમતા અંગેનો નિર્ણય આપી શકાય. એવો એનો અભિપ્રાય છે. પરંતુ આ અભિપ્રાયની સ્વીકાર્યતા સંદેહાસ્પદ છે. કોઈ પણ કૃતિની એકલદોકલ પંક્તિઓ કે ખંડકો કેટલીક વાર રસદૃષ્ટિએ સ્વયંપર્યાપ્ત હોય, આમ છતાં, એનું કલાગત મૂલ્ય તો કૃતિના સમગ્ર સંદર્ભમાં, પ્રસ્તુત અંશોની સ્વાભિપ્રાયતા કે ઉપકારકતામાં રહેલું હોય છે. કૃતિના પ્રકીર્ણ અંશ તરીકે એની આસ્વાદ્યતા સ્વીકારવા છતાં, રચનાની અખંડતા ને એકાત્મકતાને જ આવા અંશો પોષક તથા સમર્પક નીવડતા હોય છે. આનાથી ઊલટું, કેટલીક વાર એવું પણ બનતું હોય કે કેટલાક સર્જકોની કૃતિવિશેષના પ્રકીર્ણ ખંડો કે ફુટકળ પંક્તિઓ અત્યંત ચમત્કારક ને આકર્ષક હોય પરંતુ એવા પ્રકીર્ણ ખંડો કે પંક્તિઓની સંવિધાનાત્મક ગૂંથણી શિથિલ પણ હોય; એ કારણે આવા પ્રકીર્ણ અંશો રસાત્મક લાગવા છતાં આખી કૃતિનું કલાત્મક પુદ્ગલ બંધાવા પામતું નથી. આવી સ્થિતિમાં, કૃતિવિશેષના પ્રકીર્ણ અંશોને, મૂળમાંથી સાવ નોખા તારવીને, અન્ય કૃતિના પ્રકીર્ણ અંશો સાથે વિભક્ત રસવત્તાને આધારે સરખાવીને કૃતિની ઉત્તમતાનો ચુકાદો આપવામાં ભારે જોખમ છે. સાચી રીતે તો, કાવ્યપરીક્ષણ માટે, આંશિક તુલના કે ખંડ-કસોટી નહિ પરંતુ કૃતિની એકતાલક્ષી સમગ્રતાને જ નજરમાં રાખવી જોઈએ. આર્નલ્ડ પોતે પણ આ પ્રકારના ‘સમગ્ર પ્રભાવ (total impression)’નો ખ્યાલ ઉલ્લેખે તો છે, [39] પણ મૂલ્યાંકન ચર્ચામાં એની સાર્થકતાની વાત ટાળે છે. ૯:૩ કવિતાની કસોટી માટે યથાર્થ મૂલ્યાંકન રીતિને મુકાબલે ઐતિહાસિક અને વૈયક્તિક રીતિઓનો આંક ઊતરતો મૂક્યો છે. આ અભિપ્રાય પણ ચિંત્ય બની રહે. જોઈ જોઈને જોઈએ તો કોઈ પણ કૃતિનું મૂલ્યાંકન વૈયક્તિક કે અંગત રુચિ અને અનુભૂતિને સાવ ઉવેખીને કરવાનું શક્ય લાગતું નથી. ભાવકના કેળવાયેલા રુચિતંત્રનો હિસ્સો કવિતાનિર્ણયમાં મહત્ત્વનો હોય છે. આર્નલ્ડ જેનો પુરસ્કાર કરે છે તે સ્મૃતિક્ષમ પંક્તિઓ- ખંડકોની સાહેદી સ્વીકારીને ચાલતી યથાર્થ મૂલ્યાંકન રીતિ (real estimate)ની ઘટનામાં પણ, પટાંતરે અધિકારી ભાવકની સંસ્કારપૂત અંગત કાવ્યરુચિનું પ્રવર્તન હોય છે, કહો કે કસોટી રૂપ પદ્ધતિના આ મૂળમાં પણ પ્રચ્છન્નપણે વૈયક્તિક પદ્ધતિ પ્રવર્તી રહી હોય છે. ૧૦:૧ આર્નલ્ડની સમગ્ર કાવ્યવિચારણા ઉત્તમતા, પ્રભાવકતા ને વ્યાપકતાના ખ્યાલમાં સવિશેષ રાચતી રહે છે. કવિતાનું એકચક્રી શાસન સ્થાપવાના વ્યામોહમાં કવિતાને જ તે માનવસંસ્કૃતિની કેવળ યથાર્થ સત્તા તરીકે પ્રમાણે છે. તત્ત્વજ્ઞાનને તો ભ્રાન્તિરૂપ આભાસી જ્ઞાનની કોટિઓમાં જ લેખે છે, એટલું જ નહિ, વિજ્ઞાન, ધર્મ અને વિજ્ઞાન તત્ત્વજ્ઞાનને મુકાબલે કવિતાની સ્થાયી પ્રભાવકતા અને સાંત્વનક્ષમતા દર્શાવીને, ધર્મ-તત્ત્વજ્ઞાન કરતાં ઊંચેરી પંગતની અધિકારિણી ઠરાવે છે. વર્ડઝવર્થ અને શેલી જેવા એના પુરોગામીઓ કવિતાને તત્ત્વજ્ઞાનના માધ્યમ તરીકે સ્વીકારીને ચાલે છે, જ્યારે આર્નલ્ડ, કવિતાને તત્ત્વજ્ઞાનના આ વૈતરામાંથી છોડાવીને, જાણે કે. સ્વાયત્ત અને સાર્વભૌમ પ્રદેશની ઘણીરણી તરીકે સ્થાપે છે. એટલાથીયે સંતોષ ન વળતાં, ધર્મ-તત્ત્વજ્ઞાનનાં વળતાં પાણીની વેળાએ, એ ઉભયની કામગીરી પણ કવિતાને ભળાવે છે. એમ કરવામાં કવિતાનું માહાત્મ્ય વધે ખરું, પણ ધર્મ અને તત્ત્વજ્ઞાન જીવનસંસ્કૃતિના એવા હીણા ઉન્મેષો છે ખરા કે કવિતા જેવો વિલક્ષણ પ્રકૃતિ ધરાવતો જીવનવ્યાપાર પેલાં બંનેની અવેજીમાં એની કામગીરી નભાવતો રહે? ધર્મ અને તત્ત્વજ્ઞાનને પણ કવિતા જેટલી જ -રતિભાર પણ ઓછી અદકી નહી એવી -પોતપોતાની સુદીર્ઘ પરંપરા અને આગવી હેસિયત છે. સંસ્કૃતિના આરંભકાળથી જ તત્ત્વજ્ઞાન ‘અથાતો બ્રહ્મજિજ્ઞાસા’ના સત્યશોધન વ્યાપાર રૂપે અને ધર્મ જીવનસાધનાના હૃદયવ્યાપાર રૂપે સાથે સાથે ગતિ કરતાં રહ્યાં છે. કવિતા ક્યારેક દર્શનગર્ભરૂપે, ક્યારેક ધમ્મ શરણં ગચ્છામિ રૂપે, તો ક્યારેક પ્રજ્ઞા - હૃદયના ઉભય પ્રવાહોને સમન્વિત રૂપે ધારીને ચાલતી રહી છે; પરંતુ એનો અર્થ એવો નથી કે ધર્મ - તત્ત્વજ્ઞાનનો આત્યંતિક અંતર્ભાવ કવિતા ધરાવે છે-વા ધરાવી શકે. ધર્મ કે તત્ત્વજ્ઞાનની કોઈ માન્યતા(belief)માંથી માનવીની આસ્થા(confidence) ઊઠી જાય ત્યારે એ અવકાશને જ વેંઢારવાનો રહે છે. ધર્મ - તત્ત્વજ્ઞાન પોતે જ એવા સશક્ત ઉન્મેષો છે કે એની અવેજી રૂપે કવિતા કે અન્ય કશા પદાર્થો કામ ન આપી શકે. એ કારણે, ધર્મ- તત્ત્વજ્ઞાનનાં પ્રયોજનો(functions)ની કવિતાને થતી ભળામણીનો આર્નલ્ડનો ખ્યાલ સમુચિત લાગતો નથી. ૧૦:૨, આર્નલ્ડની કવિતા વિવેચના કવિતાની ઉત્તમતાને સિદ્ધ કરી આપતાં અનુપાન ઔષધોની અતિ સૂક્ષ્મ, પુનરુક્ત, ને એ કારણે દીર્ઘસૂત્રી ચર્ચા કરે છે, પરંતુ ક...વિ...તાને અસ્તિત્વમાં લાવતાં મૂળ રસાયણો -દ્રવ્યોના ઊહાપોહમાં ઊતરવાની ઝાઝી દરકાર કરતી નથી; રચનાત્મક, ધારણાત્મક ને આનન્દાત્મક શક્તિઓની ત્રિગુણી સંપદા ધરાવતી ઉત્તમ કવિતા બીજી કે અન્ય કક્ષાની ઊતરતી કવિતા કરતાં કયા કારણે જુદી પડે છે એનો સવિસ્તર ખ્યાલ એ રજૂ કરે છે, પણ સાક્ષાત્ કવિતા પંડે શો પદાર્થ છે, કલાસરજત તરીકે કવિતાની વ્યાવર્તકતા, કાવ્યનું સર્જન ને કવિકર્મની સંકુલ પ્રક્રિયા : આ સૌનો તાગ લેવાનો પ્રયત્ન ઐની કાવ્યવિચારણામાં જોવા મળતો નથી. એલિયટ અને ડેવિડ ડેચીઝ જેવા કાવ્યમીમાંસકોએ, આર્નલ્ડની કાવ્યવિવેચનાની આ નિર્બળતા તરફ યોગ્ય રીતે ધ્યાન દોર્યું છે. [40] એની કાવ્યવિભાવનામાં ભાવનિષ્ઠ સામાજિક ઉપકારકતાનો ઉપક્રમ મૂળમાં જ ગુંથાયેલો રહે છે, એ કારણે જ જીવન-વિવેચન, નીતિ, આદર્શો વગેરે તત્ત્વોને કવિતામાં પાયાની શરત તરીકે માનીને એ આગળ ચાલે છે. આ સંજોગોમાં, કવિતાની નિતાન્ત નિરપેક્ષ ચિકિત્સા-કાવ્યસર્જનની બારીક આંટીઘૂંટી, કાવ્યઘટનામાં મૂળભૂત લઘુતમ લક્ષણોનો પૂરો ખ્યાલ એની વિચારણામાંથી જડતો નથી. આ સામાજિક ઉપકારકતા ને જીવનલક્ષિતાના અતિ આગ્રહને કારણે જ, આર્નલ્ડનો કવિતાવિચાર, ‘ઉત્તમ કવિતા’ની આસપાસ ફરતો રહ્યો છે. કવિતાની ઉત્તમતાની જિકર કરવામાંથી જ, ગૌણ કે ઊતરતી કક્ષાની કવિતા તરફ અમથી નજર સુદ્ધાં નાખવાની ફુરસદ એને મળતી નથી! ઉત્તમ કવિતા એ સમગ્ર કવિતા નથી. કવિતાસૃષ્ટિમાં ઉત્તમતાને શિખરે બિરાજતી ગણીગાંઠી રચનાઓ સિવાય અલંકાર, ચાતુરી, કલ્પના, ચમત્કાર, એકાકી ઊર્મિ, ભાવ, ચિત્ર- આવાં હજાર હજાર બુબુદોને ઊંચી નીચી સપાટી પર લહેરાવતી, અસંખ્ય નાની મોટી કવિતાઓ પણ, પોતાના સ્વતંત્ર વ્યક્તિત્વને કારણે, સાહિત્યજગતમાં અસ્તિત્વ ધરાવતી હોય છે. ઉત્તમ કવિતાયે મૂળમાં કવિતા તો છે જ. કવિતા તરીકેના એના આ સર્વસાધારણ સ્વરૂપનો બહુ ઓછો ખ્યાલ આર્નલ્ડની વિચારણામાં મળે છે. કવિતાની ઉત્તમતાની ચર્ચાના ધખારામાં આ કવિતાસાધારણની અને સાધારણ કવિતાની લગભગ ઉપેક્ષા થતી રહી છે. કવિતા સૃષ્ટિમાં, ઉત્તમ કવિતાના આ લગભગ એકાધિકારની સ્થાપનાના આર્નલ્ડના અભિનિવેશને કારણે જ, સ્કોટ જેમ્સ, ‘બધી ટેકરીઓએ આલ્પ્સ પર્વત થવું જોઈએ, એવી અપેક્ષા યોગ્ય છે ખરી?’- એવો મમરો વાજબી રીતે જ મૂકે છે.”[41] ‘કવિતા’ સંજ્ઞા દ્વારા પણ એને ઉદિષ્ટ છે સર્જનાત્મક સાહિત્ય માત્ર. કલ્પનોત્થ સાહિત્યના પ્રકાર વિશેષ તરીકે ‘કવિતા’ની ચર્ચા, ઘણે ભાગે, સ્પષ્ટરેખ બનતી નથી. આ ઉપરાંત, સત્ય અને ગાંભીર્યની અમૂર્ત ચર્ચામાં પણ તેની કાવ્યવિચારણા ઘણી વખત અટવાતી રહે છે. *૧૧:૧ જો કે એફ.આર.લેવિસ, આર્નલ્ડના વિવેચનને ‘સહેજ ચડિયાતા ચોપાનિયા’ ૪૩ તરીકે ઓળખાવે છે, આમ છતાં કાવ્યવિવેચનની પરંપરામાં આર્નલ્ડની વિવેચનાનો સાવ કાંકરો કાઢી નખાય તેમ તો, નથી; પલટાતી જતી કાવ્યવિભાવનાના વિકાસમાં, આર્નલ્ડનું ઐતિહાસિક મૂલ્ય પણ છે. એમણે કવિતાની સમગ્ર વિચારણા સમાજ ને જીવનની ભૂમિકા પર રહીને કરી છે. વિજ્ઞાનની કેટલીક આશ્ચર્યકારક ઉપલબ્ધિઓને કારણે બદલાતા જતા સામાજિક અને વૈયક્તિક જીવનસંદર્ભના એ સાક્ષી હતા. ધર્મ તથા વિજ્ઞાનની પરિવર્તિત સ્થિતિના પ્રકાશમાં કવિતાની ઉપકારકતાને નિહાળવાની એમની દૃષ્ટિ, એકલા કાવ્યવિચારકની નહિ, સમાજચિંતકની પણ રહી છે. એ કારણે જ સત્ય અને ગાંભીર્ય, નીતિ અને આદર્શો : આ સૌ ખ્યાલો એની કવિતાવિચારણામાં કેન્દ્રસ્થાને ‘Wheher it is fair to demand that all hills should be Alps.’ કવિતાની આ પ્રકારની થોડીક એકાંગી કહી શકાય તેવી ચર્ચાની ઊણપ અંગે આર્નલ્ડના મનમાં પણ સંદેહ તો છે જ. ‘Poems’ની બીજી આવૃત્તિની પ્રસિદ્ધિટાણે (૧૮૫૪) પ્રસ્તાવનાની પૂર્તિ રૂપે જોડેલી ‘જાહેરાત’માં એનો નિર્દેશ પણ એણે કર્યો છે. એ કબૂલે છે કે કાવ્યવિષય અંગેના પોતાના અભિપ્રાયો ઊર્મિકવિતા(Lyrical)ને કેવી રીતે અને કેટલે અંશે લાગુ પડે તે વણસ્પકર્યો પ્રશ્ન રહી ગયો છે. એ સ્થળે ઉક્ત ચર્ચા પ્રસ્તુત નથી અને તે માટે સમય પણ નથી એમ કહીને એની ચર્ચા તત્પૂરતી તો ટાળે છે; પરંતુ પાછળના સમયમાં પણ, ‘ઉત્તમ કવિતા’ સિવાયની સાધારણ કવિતા - ઊર્મિકવિતા સંબંધે ‘વણસ્પરર્યો પ્રશ્ન’ વણસ્પશ્યોં જ રહી ગયો છે.રહે છે. કવિતાની આકૃતિ, અભિવ્યક્તિ, અન્ય કળાઓનાં ઉપકરણો સાથે એનો ભેદ- આ સૌ તરફ એણે ઓછું ધ્યાન આપ્યું છે, એ તો આપણી આજની વિકસિત કાવ્યદૃષ્ટિને ખૂંચે. ૧૧:૨ કાવ્યમીમાંસાની લાંબી પરંપરામાં આર્નલ્ડ, પૂર્વ પક્ષે, કૉલરિજ, વર્ઝવર્થ જેવા રંગદર્શી ને કૌતુકરાગી વિવેચકો તો ઉત્તરપક્ષે, એલિયટ, રિચર્ડ્ઝ જેવા નિરપેક્ષ વસ્તુવાદી કાવ્યચિંતકોની મધ્યમાં - કળાદૃષ્ટિએ અને વિચારદૃષ્ટિએ – ઊભે છે. કળાકૃતિ તરીકે કવિતાની અખંડતા ને એકતા, સત્ય ને ગાંભીર્યના ખ્યાલો પુરોગામી વિવેચન પરંપરામાંથી તેને સાંપડયા છે; તો સામાજિક જીવનસંદર્ભમાં કવિતાની ઉપકારકતા, જીવનવિવેચનની મહત્તાનો ખ્યાલ એણે પોતે ઉપસાવ્યો છે. કવિતાની ઉત્તમતાનાં કેટલાંક ધોરણો પણ આ વિશિષ્ટ સંદર્ભમાં એણે બાંધી આપ્યાં છે, અને એમ કરીને કવિતાને કૌતુકરાગના સ્વચ્છંદ પ્રવાહમાંથી ઊંચકીને સૌષ્ઠવપ્રિયતાના પ્રાંગણમાં પ્રતિષ્ઠિત કરી છે.


સંદર્ભ

  1. ‘...it is the critic’s first duty - prior even to his duty of stigmatiz ing what is bad-to welcome everything that is good.’
  2. ‘There is not a creed which is not shaken, not an accredited dogma which is not shown to be questionable, not a received tradition which does not threaten to dissolve.’ Essays in Criticism(second series), Edited by S. R. Hittlewood, ૧૯૬૦.
  3. ‘...the substance and matter of the best poetry acquire their special character from possessing, in an eminent degree, truth and seriousness.’ એજન, ૧૩
  4. ‘...that to the style and manner of the best poetry their special character, their accent, is given by their diction, and even yet more, by their movement.’ ४न, १३
  5. ‘...The superior character of truth and seriousness, in the matter and substance of the best poetry, is inseparable from the superiority of diction and movement marking its style and manner.’ એજન, ૧૩.
  6. ‘...the high seriousness which comes from absolute sincerity’ એજન, ૨૮-૯
  7. ‘...a voice from the very inmost soul.’ એજન, ૨૯
  8. ‘...The end and aim of all literature is... a criticism of life." Joubert, 1964; Essays in Criticism(First Series), 303
  9. ‘...Poetry is at bottom a criticism of life. ‘Wordsworth’, 1869, (Second Series), 85
  10. ‘(poetry).. a criticism of life... under the conditions fixed by the laws of poetic truth and poetic beauty. The Study of Poetry, 1880, એજન, ૨૬-૯
  11. ‘... that it is a criticism of life, and that I make it to be thereby distinguished from prose, which is something else. So far from it, that when I first used this expression, a criticism of life, now many years ago, it was to literature in general that 1 applied it. and not to poetry in special. ‘The end and aim of all literature,’ I said, ‘is, if one considers it attentively, nothing but that, a criticism of life.’ And so it surely is; the main end and aim of all our utterance, whether in prose or in verse, is surely a criti cism of life... I admit towards an adequate definition of poetry as distinguished from prose by that truth.... and poetry can never prosper if it is forgotten. In poetry.... the criticism of life has to be made confirmably to the laws of poetic truth and poetic beauty." - ‘Byron’, (1881), એજન, ૧૧૦
  12. જુઓ વિલિયમ્સ રોબિન્સનું આ અંગેનું વિધાન ‘The arithmatical quibbling with which Arnold speculates upon whether conduct should make fourfifths or even five sixths of life and then settles for three- fourths... In a late essay, he says, ‘Conduct is, at any rate, a very considerable part of life." -The Ethical Idealism of Mathew Arnold, એજન, ૪૨
  13. ‘It is said that to call these ideas moral ideas is to introduce a strong and injurious limitation, I answer that it is to do nothing of the kind, because moral ideas are really so main a part of human life. The question, ‘how to live’ is itself a moral idea... A large sense is of course to be given to the term moral. What ever bears upon the question, how to live’ comes under it’ - Essays in Criticism, Second Series, 84
  14. ‘...then to prefix to the term ideas here the term moral makes hardly any difference, because, human life itself is in so preponderating a degree moral,’ એજન, ૮૫
  15. ૧૫. ‘Morality represents, for everybody a thoroughly definite and ascertained in a certain manner.-Literature and Dogma, એજન, ૭ : ૧૦
  16. ‘...there is a difference, a difference of degree. Religion, if we follow the intention of human thought and human language in the use of word, is ethics heightened, enkindled, lit up by feelings’... And the true meaning of religion is thus, not simply morality, but morality touched by emotions.’ એજન, ૭ : ૨૦
  17. ‘The paramount virtue of religion is, that it has lighted up morality.
  18. (Morals) ‘... are bound up with systems of thought and belief which have had their day:..... We find attraction, at times, even in a poetry of revolt against them... or we find attraction in a poetry indifferent to them; in poetry where the contents may be what they will, but where the form is studied and exquisite. We delude ourselves in either cause, and the best cure for our delusion is to let our minds rest upon that great and inexhaustible word life, until we learn to enter into its meaning.’ Essays in Criticism, Second Series, 85-86
  19. ‘What are the eternal objects of poetry, among all nations and at all times? They are actions, human actions.’ – ‘The Poetical Works of Mathew Arnold. Preface XIX
  20. ‘the poet, then, has in the first place to select an excellent action.’ એજન.
  21. ‘...excellence is not common and abundant; on the contrary.....excellence dwells among rocks hardly accessible... Essays in Criticism, Second Series, 35
  22. ‘...those elementary feelings which subsists permanently in the race, and which are independent of time.’
    The Poetical Works of Mathew Arnold’ Preface XIX, XX
  23. ‘... most powerfully appeal to the great human affections.’ એજન.
  24. ‘Arnold’s notion of life in his account of poetry, does not perhaps go deep enough. - T.S.Eliot
    The Use of Poetry and Use of Criticism, 119,
  25. સરખાવો : ‘Morals for the saint are only a preliminary matter, for the poet a secondary matter. T.S. Eliot, એજન, ૧૧૪
  26. ‘He ws a champion of ‘ideas’, most of whose ideas we no longer take seriously. Selected Essays, 433-34
  27. Greek ‘Kritiko’s, able to discern and decide. Current Literary Terms’ Concise Dictionary, 68, by A.F.Scott
  28. ‘...my own definition of criticism: a disinterested endevour to learn and propagate the best that is known and thought in the world.’ ‘Function of Criticism at the Present Time.’
  29. ‘.... poetry to interpret life for us. Essays in Criticism, Second Series, 2
  30. ‘And the criticism of life will be of power in proportion as poetry conveying it is excellent rather than inferior, sound rather than unsound or half-true.’ એજન, ૩
  31. ‘...the consolation and stay will be of power in proportion to the power of criticism of life.’
    - Essays in Criticism, Second Series, 3
  32. ‘But for supreme poetical success more is required than the pow erful application of ideas to life it must be an application under the conditions fixed by the law of poetical truth and poetical beauty.’ એજન, ૨૮-૨૯
  33. ‘...the best poetry will be found to have a power of forming. sustaing and delighting... ‘એજન, ૩
  34. ‘(criticism) a disinterested attempt to see things as they are, in the course of which value judgements naturally and almost in sensibly from themselves.’
    ‘Mathew Arnold’ by J.D.Jump, 165
  35. ‘...resides chiefly in the refining and elevation wrought in us by the high and rare excellence of the great style. Essays in Criticism, Second Series, 38
  36. ‘The grand style arises in poetry, when a noble nature, poetically gifted, treats with simplicity or with severity a serious subject. Last Words.
  37. ‘...an infalliable touchstone for detecting the presence or absence of high poetic quality, and also the degree of the quality’ એજન, ૧૦
  38. જુઓ : short passages, even single lines, will serve our turn quite sufficiently. એજન, ૧૦
  39. જુઓ....there is such a thing as a total impression to be derived from a poem at all, or to be demanded from a poet;
    -The Poetical Works of Mathew Arnold. preface. XXIII
  40. જુઓ (अ) ‘...Arnold’s account seems to me to err in putting the emphasis upon the poet’s feelings; instead of upon the poetry.’
    -The Use of Poetry & the Use of Criticism. T.S.Eliot, 115
    (ब) ‘His preoccupations..... makes him too exclusively concerned with great poetry, and with the greatness of it.’ એજન, ૧૧૮
    (क) ‘...it is far too general to be of much help.... finding out precisely what is that poetry does and how it does it..... But on this question of the relation of poetry...... he only comments in the most general terms.’
    - Critical Approaches to Literature By David Daiches. 131
  41. ‘...whether it is fair to demand that all hills should be Alps.’ - The Making of Literature R.A.Scott-James, 281
    ‘ફલશ્રુતિ’ પૃ. ૧૪૮ થી ૧૭૨.

Lua error in package.lua at line 80: module ‘strict’ not found.